Product Summary
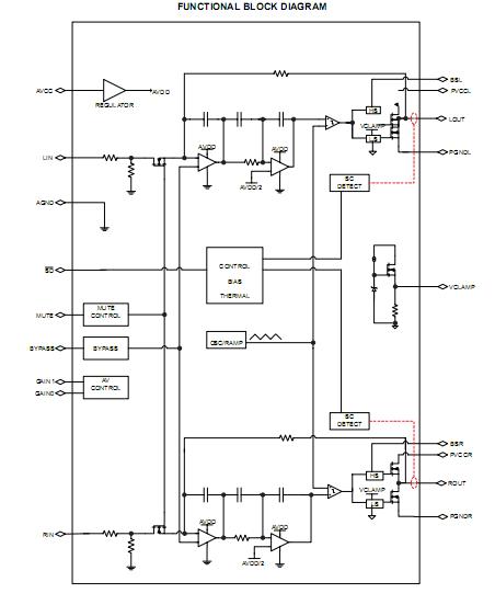
The TPA3123D2PWPR is a 25-W (per channel) efficient, Class-D audio power amplifier for driving stereo speakers in a single-ended configuration or a mono bridge-tied speaker. The TPA3123D2PWPR can drive stereo speakers as low as 4Ω. The efficiency of the TPA3123D2PWPR eliminates the need for an external heat sink when playing music. The gain of the amplifier is controlled by two gain select pins. The gain selections are 20, 26, 32, 36 dB. The patented start-up and shut-down sequences minimize pop noise in the speakers without additional circuitry. The applications of it is Televisions.
Parametrics
TPA3123D2PWPR absolute maximum ratings: (1)Supply voltage: -0.3V to 36V; (2)Logic input voltage: -0.3V to V CC + 0.3V; (3)Analog input voltage: -0.3V to 7V; (4)Operating free-air temperature range: -40℃ to 85℃; (5)Operating junction temperature range: -40℃ to 150℃; (6)Storage temperature range: -65℃ to 150℃; (7)Load resistance (minimum value): 3.2Ω; (8)Electrostatic Discharge: Human-body model (all pins): ±2kV, Charged-device model (all pins): ±500V.
Features
TPA3123D2PWPR features: (1)25-W/ch into a 4Ω Load from a 27-V Supply; (2)20-W/ch into a 4Ω Load from a 24-V Supply; (3)Operates from 10 V to 30 V; (4)Efficient Class-D Operation Eliminates Need for Heat Sinks; (5)Four Selectable, Fixed-Gain Settings; (6)Internal Oscillator (No External Components Required); (7)Single-Ended Analog Inputs; (8)Thermal and Short-Circuit Protection With Auto Recovery; (9)Space-Saving Surface-Mount 24-Pin TSSOP Package; (10)Pin-to-Pin compatible with TPA3120D2; (11)Advanced Power-Off Pop Reduction.
Diagrams

| Image | Part No | Mfg | Description | ![]() |
Pricing (USD) |
Quantity | ||||||||||||
|---|---|---|---|---|---|---|---|---|---|---|---|---|---|---|---|---|---|---|
![]() |
![]() TPA3123D2PWPR |
![]() Texas Instruments |
![]() Audio Amplifiers 25W St Class-D Aud Pwr Amp |
![]() Data Sheet |
![]()
|
|
||||||||||||
![]() |
![]() TPA3123D2PWPRG4 |
![]() Texas Instruments |
![]() Audio Amplifiers 25W Stereo Class D Aud Pwr Amp |
![]() Data Sheet |
![]()
|
|
||||||||||||
(China (Mainland))









