Product Summary
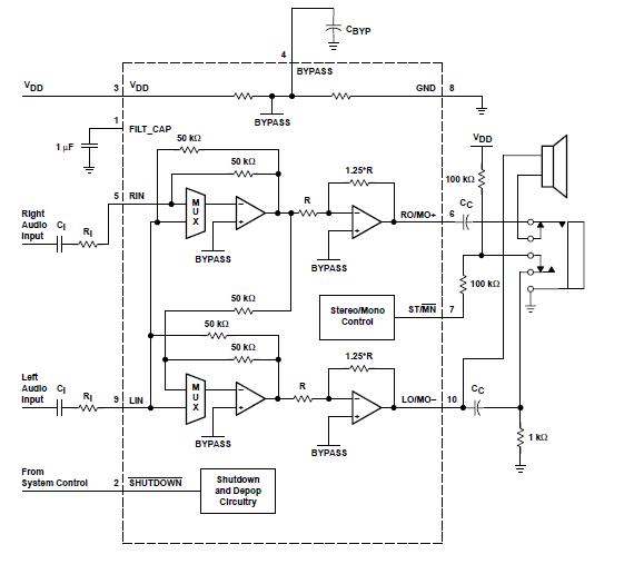
The TPA0253DGQR is a 1-W mono bridge-tied-load (BTL) amplifier designed to drive speakers with as low as 8-Ω impedance. The mono signal is created by summing left and right inputs internally. The amplifier can be reconfigured on the fly to drive two stereo single-ended (SE) signals into headphones. This makes the device ideal for use in small notebook computers, PDAs, digital personal audio players, anyplace a mono speaker and stereo headphones are required. From a 5-V supply, the TPA0253DGQR can deliver 1-W of power into an 8-Ω speaker. The gain of the input stage is set by the user-selected input resistor and a 50-kΩ internal feedback resistor (AV = -RF/RI).
Parametrics
TPA0253DGQR absolute maximum ratings: (1)Supply voltage, VDD: 6 V; (2)Input voltage range, VI: -0.3 V to VDD +0.3 V; (3)Continuous total power dissipation: internally limited (see Dissipation Rating Table); (4)Operating free-air temperature range, TA (see Table 3): -40℃ to 85℃; (5)Operating junction temperature range, TJ: -40℃ to 150℃; (6)Storage temperature range, Tstg: -65℃ to 150℃; (7)Lead temperature 1,6 mm (1/16 inch) from case for 10 seconds: 260℃.
Features
TPA0253DGQR features: (1)Ideal for Notebook Computers, PDAs, and Other Small Portable Audio Devices; (2)1 W Into 8-Ω From 5-V Supply; (3)0.3 W Into 8-Ω From 3-V Supply; (4)Stereo Head Phone Drive; (5)Mono (BTL) Signal Created by Summing Left and Right Signals Internally; (6)Wide Power Supply Compatibility 2.5 V to 5.5 V; (7)Low Supply Current, 3.2 mA Typical at 5 V; 2.7 mA Typical at 3 V; (8)Shutdown Control: 1 μA Typical; (9)Shutdown Pin Is TTL Compatible; (10)-40℃ to 85℃ Operating Temperature Range; (11)Space-Saving, Thermally-Enhanced MSOP Packaging.
Diagrams

| Image | Part No | Mfg | Description | ![]() |
Pricing (USD) |
Quantity | ||||||||||||
|---|---|---|---|---|---|---|---|---|---|---|---|---|---|---|---|---|---|---|
![]() |
![]() TPA0253DGQR |
![]() Texas Instruments |
![]() Audio Amplifiers Mono Lo-Pwr Class-AB |
![]() Data Sheet |
![]()
|
|
||||||||||||
![]() |
![]() TPA0253DGQRG4 |
![]() Texas Instruments |
![]() Audio Amplifiers Mono Lo-Pwr Class-AB |
![]() Data Sheet |
![]()
|
|
||||||||||||
(China (Mainland))









