Product Summary
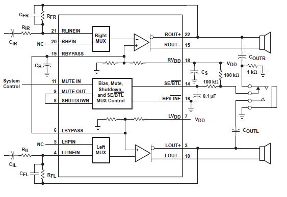
The TPA0102PWPR is a stereo audio power amplifier in a 24-pin TSSOP thermal package capable of delivering greater than 1.5 W of continuous RMS power per channel into 4-W loads. This device functionality provides a very efficient upgrade path from the TPA4860 and TPA4861 mono amplifiers where three separate devices are required for stereo applications: two for speaker drive, plus a third for headphone drive. The TPA0102PWPR simplifies design and frees up board space for other features.
Parametrics
TPA0102PWPR absolute maximum ratings: (1)Supply voltage, VDD: 6 V; (2)Input voltage, VI: -0.3 V to VDD +0.3 V; (3)Continuous total power dissipation: internally limited (see Dissipation Rating Table); (4)Operating free-air temperature range, TA: -40℃ to 85℃; (5)Operating junction temperature range, TJ: -40℃ to 150℃; (6)Storage temperature range, Tstg: -65℃ to 150℃; (7)Lead temperature 1,6 mm (1/16 inch) from case for 10 seconds: 260℃.
Features
TPA0102PWPR features: (1)High Power with PC Power Supply, 1.5 W/Ch at 5 V; 600 mW/Ch at 3 V; (2)Ultra-Low Distortion < 0.05% THD+N at 1.5 W and 4-W Load; (3)Bridge-Tied Load (BTL) or Single Ended (SE) Modes; (4)Stereo Input MUX; (5)Surface-Mount Power Package 24-Pin TSSOP PowerPADE; (6)Shutdown Control: IDD < 10 mA.
Diagrams

| Image | Part No | Mfg | Description | ![]() |
Pricing (USD) |
Quantity | ||||||||||
|---|---|---|---|---|---|---|---|---|---|---|---|---|---|---|---|---|
![]() |
![]() TPA0102PWPR |
![]() Texas Instruments |
![]() Audio Amplifiers 1.5-W STEREO AUDIO POWER AMPLIFIER |
![]() Data Sheet |
![]()
|
|
||||||||||
![]() |
![]() TPA0102PWPRG4 |
![]() Texas Instruments |
![]() Audio Amplifiers 1.5-W STEREO AUDIO POWER AMPLIFIER |
![]() Data Sheet |
![]()
|
|
||||||||||
(China (Mainland))









