Product Summary
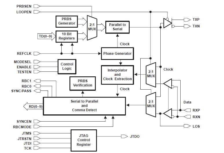
The TLK2201BRCP is a gigabit ethernet transceiver provides for ultrahigh-speed full-duplex point-to-point data transmissions. The TLK2201BRCP is based on the timing requirements of the 10-bit interface specification by the IEEE 802.3 Gigabit Ethernet specification. The device supports data rates from 1.0Gbps through 1.6 Gbps and the device supports data rates from 1.2 Gbps through 1.6 Gbps. The primary application of the TLK2201BRCP is to provide building blocks for point-to-point baseband data transmission over controlled impedance media of 50 Ω or 75 Ω.
Parametrics
TLK2201BRCP absolute maximum ratings: (1)Supply voltage, VDD (see Note 1): -0.3 V to 3 V; (2)Input voltage range at TTL terminals, VI: -0.5 V to 4 V; (3)Input voltage range at any other terminal: -0.3 V to VDD +0.3 V; (4)Storage temperature, Tstg: -65℃ to 150℃; (5)Electrostatic discharge: CDM: 1 kV, HBM:2 kV; (6)Characterized free-air operating temperature range: 0℃ to 70℃.
Features
TLK2201BRCP features: (1)1 to 1.6 Gigabits Per Second (Gbps) Serializer/Deserializer (TLK2201A); (2)1.2 to 1.6 Gigabits Per Second (Gbps) Serializer/Deserializer (TLK2201AI); (3)Low Power Consumption <200 mW at 1.25 Gbps; (4)LVPECL Compatible Differential I/O on High Speed Interface; (5)Single Monolithic PLL Design; (6)Support For 10 Bit Interface or Reduced Interface 5 Bit DDR (Double Data Rate) Clocking; (7)Receiver Differential Input Thresholds 200 mV Minimum; (8)Industrial Temperature Range From -40℃ to 85℃ (TLK2201AI); (9)IEEE 802.3 Gigabit Ethernet Compliant; (10)Advanced 0.25 μm CMOS Technology; (11)No External Filter Capacitors Required; (12)Comprehensive Suite of Built-In Testability; (13)IEEE 1149.1 JTAG Support; (14)2.5-V Supply Voltage for Lowest Power Operation; (15)3.3-V Tolerant on LVTTL Inputs; (16)Hot Plug Protection; (17)64-Pin VQFP With Thermally Enhanced Package (PowerPAD).
Diagrams

| Image | Part No | Mfg | Description | ![]() |
Pricing (USD) |
Quantity | ||||||||||||
|---|---|---|---|---|---|---|---|---|---|---|---|---|---|---|---|---|---|---|
![]() |
![]() TLK2201BRCP |
![]() Texas Instruments |
![]() Ethernet ICs 1.0 to 1.6 Gb Ethernet Transceiver |
![]() Data Sheet |
![]()
|
|
||||||||||||
![]() |
![]() TLK2201BRCPG4 |
![]() Texas Instruments |
![]() Ethernet ICs 1.0 to 1.6 Gb Ethernet Transceiver |
![]() Data Sheet |
![]()
|
|
||||||||||||
![]() |
![]() TLK2201BRCPR |
![]() Texas Instruments |
![]() Ethernet ICs 1.0 to 1.6 Gb Ethernet Transceiver |
![]() Data Sheet |
![]()
|
|
||||||||||||
![]() |
![]() TLK2201BRCPRG4 |
![]() Texas Instruments |
![]() Ethernet ICs 1.0 to 1.6 Gb Ethernet Transceiver |
![]() Data Sheet |
![]()
|
|
||||||||||||
(China (Mainland))









