Product Summary
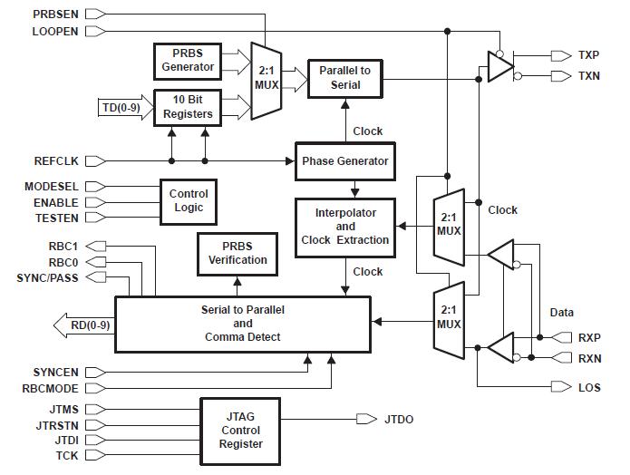
The TLK1211RCP is a gigabit ethernet transceiver provides for ultrahigh-speed, full-duplex, point-to-point data transmissions. The TLK1211RCP is based on the timing requirements of the 10-bit interface specification by the IEEE 802.3 gigabit ethernet specification and is also compliant with the ANSI X3.230-1994 (FC-PH) fibre channel standard. The device supports data rates from 0.6 Gbps to 1.3 Gbps. The primary application of the transceiver is to provide building blocks for point-to-point baseband data transmission over controlled impedance media of 50W. The transmission media can be printed-circuit board traces, copper cables, or fiber-optical media.
Parametrics
TLK1211RCP absolute maximum ratings: (1)Supply voltage, VDD (see (2)): -0.3 V to 3 V; (2)Input voltage range at TTL terminals, VI: -0.5 V to 4 V; (3)Input voltage range at any other terminal: -0.3 V to VDD +0.3 V; (4)Storage temperature, Tstg: -65℃ to 150℃; (5)Electrostatic discharge CDM: 1 kV, HBM: 4 kV; (6)Characterized free-air operating temperature range TLK1211RCP: -40℃ to 85℃.
Features
TLK1211RCP features: (1)0.6-Gbps to 1.3-Gbps Serializer/Deserializer; (2)Advanced 0.25-mm CMOS Technology; (3)Low Power Consumption <250 mW (typ) at 1.25 Gbps; (4)No External Filter Capacitors Required; (5)Comprehensive Suite of Built-In Testability; (6)Fast Relock Times Less Than 256 ns (Typ) Suitable for PON Applications; (7)IEEE 1149.1 JTAG Support; (8)2.5-V Supply Voltage for Lowest Power Speed Interface; (9)LVPECL Compatible Differential I/O on High Operation; (10)3.3-V Tolerant on LVTTL Inputs; (11)Single Monolithic PLL Design; (12)Hot Plug Protection ; (13)Support For 10-Bit Interface or Reduced Interface 5-Bit DDR (Double Data Rate) Clocking; (14)64-Pin VQFP With Thermally Enhanced Package (PowerPAD.); (15)CPRI Data Rate Compatible (614 Mbps, 1.22 Gbps); (16)Receiver Differential Input Thresholds 200 mV Minimum; (17)Industrial Temperature Range Supported:; (18)IEEE 802.3 Gigabit Ethernet Compliant -40℃ to 85℃; (19)ANSI X3.230-1994 (FC-PH) Fibre Channel Compliant.
Diagrams

| Image | Part No | Mfg | Description | ![]() |
Pricing (USD) |
Quantity | ||||||||||||
|---|---|---|---|---|---|---|---|---|---|---|---|---|---|---|---|---|---|---|
![]() |
![]() TLK1211RCP |
![]() Texas Instruments |
![]() Ethernet ICs Gigabit Ethernet Serdes for PON |
![]() Data Sheet |
![]()
|
|
||||||||||||
![]() |
![]() TLK1211RCPG4 |
![]() Texas Instruments |
![]() Ethernet ICs Gigabit Ethernet Serdes for PON |
![]() Data Sheet |
![]()
|
|
||||||||||||
(China (Mainland))









