Product Summary
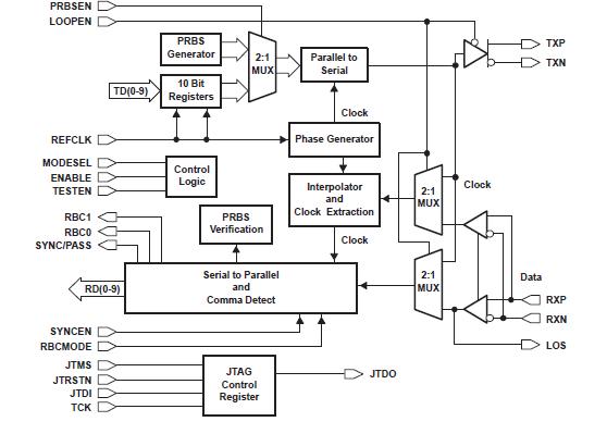
The TLK1201ARCP is a gigabit ethernet transceiver. The TLK1201ARCP provides for ultrahigh-speed, full-duplex, point-to-point data transmissions. This device is based on the timing requirements of the 10-bit interface specification by the IEEE 802.3 gigabit ethernet specification and is also compliant with the ANSI X3.230-1994 (FC-PH) fibre channel standard. The device supports data rates from 0.6 Gbps to 1.3 Gbps. The primary application of the transceiver is to provide building blocks for point-to-point baseband data transmission over controlled impedance media of 50 Ω or 75 Ω.
Parametrics
TLK1201ARCP absolute maximum ratings: (1)Supply voltage, VDD (see (2)): -0.3 V to 3 V; (2)Input voltage range at TTL terminals, VI: -0.5 V to 4 V; (3)Input voltage range at any other terminal: -0.3 V to VDD +0.3 V; (4)Storage temperature, Tstg: -65℃ to 150℃; (5)Electrostatic discharge CDM: 1 kV, HBM: 2 kV; (6)Characterized free-air operating temperature range, TLK1201A 0℃ to 70℃; TLK1201AI: -40℃ to 85℃.
Features
TLK1201ARCP features: (1)0.6-Gbps to 1.3-Gbps Serializer/Deserializer; (2)No External Filter Capacitors Required; (3)Low Power Consumption <200 mW at 1.25; (4)Comprehensive Suite of Built-In Testability Gbps; (5)IEEE 1149.1 JTAG Support; (6)LVPECL Compatible Differential I/O on High; (7)2.5-V Supply Voltage for Lowest Power Speed Interface Operation; (8)Single Monolithic PLL Design; (9)3.3-V Tolerant on LVTTL Inputs; (10)Support For 10-Bit Interface or Reduced; (11)Hot Plug Protection Interface 5-Bit DDR (Double Data Rate); (12)64-Pin VQFP With Thermally Enhanced Clocking Package (PowerPAD.); (13)Receiver Differential Input Thresholds 200 mV; (14)CPRI Data Rate Compatible (614 Mbps, 1.22 Minimum Gbps); (15)IEEE 802.3 Gigabit Ethernet Compliant; (16)Industrial Temperature Range Supported: ANSI X3.230-1994 (FC-PH) Fibre Channel -40℃ to 85℃.
Diagrams

| Image | Part No | Mfg | Description | ![]() |
Pricing (USD) |
Quantity | ||||||||||||
|---|---|---|---|---|---|---|---|---|---|---|---|---|---|---|---|---|---|---|
![]() |
![]() TLK1201ARCP |
![]() Texas Instruments |
![]() Ethernet ICs Gbps Ethernet Trncvr W/Half Rate Option |
![]() Data Sheet |
![]()
|
|
||||||||||||
![]() |
![]() TLK1201ARCPG4 |
![]() Texas Instruments |
![]() Ethernet ICs Gbps Ethernet Trncvr W/Half Rate Option |
![]() Data Sheet |
![]()
|
|
||||||||||||
![]() |
![]() TLK1201ARCPRG4 |
![]() Texas Instruments |
![]() Ethernet ICs Gbps Ethernet Trncvr W/Half Rate Option |
![]() Data Sheet |
![]()
|
|
||||||||||||
![]() |
![]() TLK1201ARCPR |
![]() Texas Instruments |
![]() Ethernet ICs Gbps Ethernet Trncvr W/Half Rate Option |
![]() Data Sheet |
![]()
|
|
||||||||||||
(China (Mainland))









