Product Summary
The THS6182D is a current feedback differential line driver ideal for full rate ADSL systems. Its extremely low-power dissipation is ideal for ADSL systems that must achieve high densities in ADSL central office rack applications. The unique architecture of the THS6182D allows the quiescent current to be much lower than existing line drivers while still achieving high linearity without the need for excess open loop gain. The applications of the THS6182D include Ideal for Full Rate ADSL Applications.
Parametrics
THS6182D absolute maximum ratings: (1)VCC Supply voltage: ±16.5 V; (2)VI Input voltage: ±VCC; (3)IO Output current: 1000 mA; (4)VIO Differential input voltage: ±2 V; (5)Maximum junction temperature, any condition: 150℃; (6)TJ Maximum junction temperature, continuous operation, long term reliability (2): 125℃; (7)TSgt Storage temperature: -65 to 150℃.
Features
THS6182D features: (1)Low-Power Dissipation Increases ADSL Line Card Density; (2)Low THD of -88 dBc (100Ω, 1 MHz); (3)Low MTPR Driving +20 dBm on the Line; (4)Wide Output Swing of 44 VPP Differential Into a 200Ω Differential Load (VCC = ±12 V); (5)High Output Current of 600 mA (Typ); (6)Wide Supply Voltage Range of ±5 V to ±15 V; (7)Pin Compatible with EL1503C and EL1508C; (8)Multiple Power Control Modes; (9)Low Noise for Increased Receiver Sensitivity.
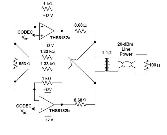
Diagrams

| Image | Part No | Mfg | Description | ![]() |
Pricing (USD) |
Quantity | ||||||||||||
|---|---|---|---|---|---|---|---|---|---|---|---|---|---|---|---|---|---|---|
![]() |
![]() THS6182D |
![]() Texas Instruments |
![]() Buffers & Line Drivers Low Pwr Dissipation Line Driver |
![]() Data Sheet |
![]()
|
|
||||||||||||
![]() |
![]() THS6182DG4 |
![]() Texas Instruments |
![]() Buffers & Line Drivers Low Pwr Dissipation Line Driver |
![]() Data Sheet |
![]()
|
|
||||||||||||
![]() |
![]() THS6182DWEVM |
![]() Texas Instruments |
![]() Other Development Tools THS6182DW Eval Mod |
![]() Data Sheet |
![]()
|
|
||||||||||||
![]() |
![]() THS6182DW |
![]() Texas Instruments |
![]() Buffers & Line Drivers Low Pwr Dissipation Line Driver |
![]() Data Sheet |
![]()
|
|
||||||||||||
![]() |
![]() THS6182DR |
![]() Texas Instruments |
![]() Buffers & Line Drivers Low Pwr Dissipation Line Driver |
![]() Data Sheet |
![]() Negotiable |
|
||||||||||||
![]() |
![]() THS6182DRG4 |
![]() Texas Instruments |
![]() Buffers & Line Drivers Low Pwr Dissipation Line Driver |
![]() Data Sheet |
![]() Negotiable |
|
||||||||||||
![]() |
![]() THS6182DWG4 |
![]() Texas Instruments |
![]() Buffers & Line Drivers Low Pwr Dissipation Line Driver |
![]() Data Sheet |
![]()
|
|
||||||||||||
![]() |
![]() THS6182DWP |
![]() Texas Instruments |
![]() Buffers & Line Drivers Low Pwr Dissipation Line Driver |
![]() Data Sheet |
![]()
|
|
||||||||||||
(China (Mainland))









