Product Summary
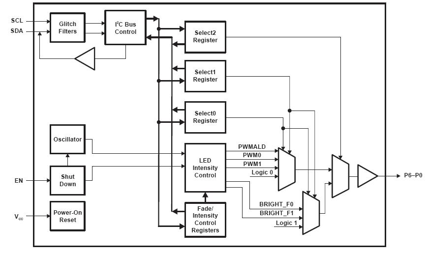
The TCA6507ZXUR is a low-voltage 7-bit I2C and SMBus LED driver with intensity control and shutdown. The TCA6507ZXUR is designed to control (or dim) LEDs via the I2C interface. Without this device, the microprocessor or microcontroller must be actively involved in turning on and off the LEDs (per the required dimming rate), which uses valuable processor time and the overloads I2C bus. The TCA6507ZXUR alleviates this issue by limiting the number of operations required by the processor in blinking LEDs and, thus, helps to create a more efficient system.
Parametrics
TCA6507ZXUR absolute maximum ratings: (1)VCC Supply voltage range: –0.5 4.6 V; (2)VI Input voltage range(2): –0.5 6.5 V; (3)VO Output voltage(2): 6.5 V; (4)IIK Input clamp current VI<0 SCL, EN: ±20mA; (5)IOK Output clamp current VO<0 or VO>VCC P port, SDA: ±20mA; (6)P port 50mA; (7)IOL Continuous output low current VO = 0 to VCC mA SDA 25mA; (8)Continuous current through GND 250mA; (9)Continuous current through VCC 20mA; (10)PW package 112.6℃/W; (11)θJA Package thermal impedance(3) RUE package: 128℃/W; (12)Tstg Storage temperature range:–65 to 150℃.
Features
TCA6507ZXUR features: (1)Seven LED Driver Outputs: On, Off, Blinking, Fading at Programmable Rates; (2)Open-Drain Outputs Directly Drive LEDs to 40 mA Max; (3)Can Be Configured Into Two Independent Banks of LED Drivers; (4)Widely Programmable Blink Rates, Fade-On and Fade-Off Rates and Maximum Intensity; (5)LED Intensity Set Using Pulse Width Modulation (PWM); (6)16 Steps of Maximum Intensity Control from Fully-Off to Fully-On States; (7)Operating Power-Supply Voltage Range of 1.65 V to 3.6 V; (8)EVM Available.
Diagrams

| Image | Part No | Mfg | Description | ![]() |
Pricing (USD) |
Quantity | ||||||||||||
|---|---|---|---|---|---|---|---|---|---|---|---|---|---|---|---|---|---|---|
![]() |
![]() TCA6507ZXUR |
![]() Texas Instruments |
![]() LED Lighting Drivers Low-Vltg 7B I2C and SMBus LED Driver |
![]() Data Sheet |
![]() Negotiable |
|
||||||||||||
| Image | Part No | Mfg | Description | ![]() |
Pricing (USD) |
Quantity | ||||||||||||
![]() |
![]() TCA62723FMG(O,EL) |
![]() Toshiba |
![]() LED Lighting Drivers White LED Driver |
![]() Data Sheet |
![]()
|
|
||||||||||||
![]() |
![]() TCA62724FMG |
![]() Other |
![]() |
![]() Data Sheet |
![]() Negotiable |
|
||||||||||||
![]() |
![]() TCA62724FMG(O,EL) |
![]() Toshiba |
![]() LED Lighting Drivers White LED Driver |
![]() Data Sheet |
![]()
|
|
||||||||||||
![]() |
![]() TCA62735AFLG |
![]() Other |
![]() |
![]() Data Sheet |
![]() Negotiable |
|
||||||||||||
![]() |
![]() TCA62735AFLG(O,EB) |
![]() Toshiba |
![]() DC/DC Switching Converters White LED Driver (charge pump type) |
![]() Data Sheet |
![]()
|
|
||||||||||||
![]() |
![]() TCA62735AFLG(O,EBS) |
![]() |
![]() IC WHITE LED DRIVER 16VQFN |
![]() Data Sheet |
![]() Negotiable |
|
||||||||||||
(China (Mainland))










