Product Summary
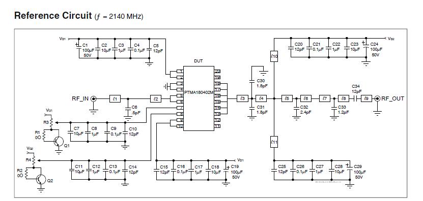
The PTMA402050N2AS is a matched, wideband 2-stage, 40-watt LDMOS integrated amplifier intended for base station applications in the 1800 to 2100 MHz frequency band. This device is offered in a 20-pin, thermally-enhanced, overmolded plastic package for cool and reliable operation.
Parametrics
PTMA402050N2AS absolute maximum ratings: (1)Drain-Source Voltage: 65 V; (2)Gate-Source Voltage: –0.5 to +12 V; (3)Junction Temperature: 200℃; (4)Total Device Dissipation: 175 W; (5)Storage Temperature Range: –40 to +150℃; (6)Overall Thermal Resistance: Stage 1, 3.6℃/W; Stage 2, 1.5℃/W.
Features
PTMA402050N2AS features: (1)Designed for wide RF bandwidth and low memory effects; (2)On-chip matching, integrated input DC block, 50-ohm input and ~4-ohm output; (3)Typical single-carrier CDMA performance at 1960 MHz, 28 V; (4)Typical two-tone CW performance, 1960 MHz, 28 V; (5)Capable of handling 10:1 VSWR 28 V, 40 W (CW) output power; (6)Integrated ESD protection–meets HBM Class 1B (minimum), per JESD22-A114F; (7)Thermally-enhanced RoHS-compliant package.
Diagrams

| Image | Part No | Mfg | Description | ![]() |
Pricing (USD) |
Quantity | ||||||||||||
|---|---|---|---|---|---|---|---|---|---|---|---|---|---|---|---|---|---|---|
![]() |
![]() PTMA402050N2AS |
![]() Texas Instruments |
![]() DC/DC Converters 10W 36V-75Vin 1500V Iso DC-DC Converter |
![]() Data Sheet |
![]()
|
|
||||||||||||
![]() |
![]() PTMA402050N2AST |
![]() Texas Instruments |
![]() DC/DC Converters 10W 36V-75Vin 1500V Iso DC-DC Converter |
![]() Data Sheet |
![]()
|
|
||||||||||||
(China (Mainland))








