Product Summary
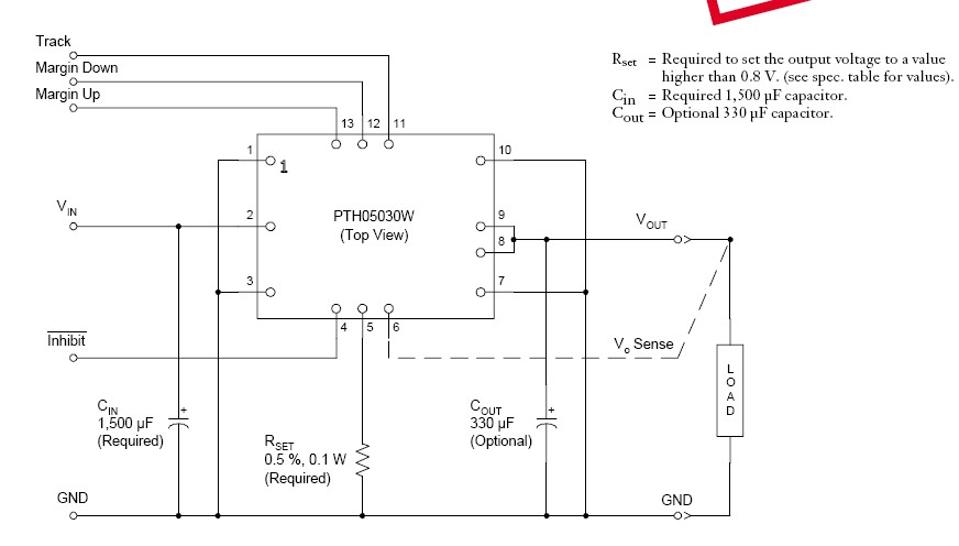
The PTH05030WAH is a high current non-isolated power module from Texas Instruments. The PTH05030WAH is characterized by high efficiencies, and up to 30 A of output current, while occupying a mere 1.64 in2 of PCB area. In terms of cost, size, and performance, the series provides OEM’s with a flexible module that meets the requirements of the most complex and demanding mixed signal applications. The PTH05030WAH includes the most densly populated, multi-processor systems that incorporate high-speed DSP’s, microprocessors, and ASICs.
Parametrics
PTH05030WAH absolute maximum ratings: (1)Track Input Voltage Vtrack: -0.3 to Vin + 0.3 V; (2)Operating Temperature Range Ta Over Vin Range: -40 to 85℃; (3)Solder Reflow Temperature Treflow Surface temperature of module body or pins: 235℃; (4)Storage Temperature Ts: -40 to 125℃; (5)Mechanical Shock: 500 G’s; (6)Mechanical Vibration: 10 G’s; (7)Weight: 10grams.
Features
PTH05030WAH features: (1)Up to 30 A Output Current; (2)5-V Input Voltage; (3)Wide-Output Voltage Adjust (0.8 V to 3.6 V); (4)180 W/in3 Power Density; (5)On/Off Inhibit; (6)Efficiencies up to 94 %; (7)Pre-Bias Startup; (8)Margin Up/Down Controls; (9)Under-Voltage Lockout; (10)Auto-Track Sequencing; (11)Output Over-Current Protection (Non-Latching, Auto-Reset); (12)Over-Temperature Protection; (13)Operating Temp: -40 to +85℃; (14)Safety Agency Approvals: UL 1950, CSA 22.2 950, EN60950 VDE (Pending); (15)Point-of-Load Alliance (POLA) Compatible.
Diagrams

| Image | Part No | Mfg | Description | ![]() |
Pricing (USD) |
Quantity | ||||||||||||
|---|---|---|---|---|---|---|---|---|---|---|---|---|---|---|---|---|---|---|
![]() |
![]() PTH05030WAH |
![]() Emerson / Astec Power |
![]() DC/DC Converters 108W 0.8V-3.6V 30A |
![]() Data Sheet |
![]()
|
|
||||||||||||
| Image | Part No | Mfg | Description | ![]() |
Pricing (USD) |
Quantity | ||||||||||||
![]() |
![]() PTH03000WAD |
![]() Texas Instruments |
![]() DC/DC Converters 6A 3.3V-In Wide-Out Adj Plug-in Pwr Mdl |
![]() Data Sheet |
![]()
|
|
||||||||||||
![]() |
![]() PTH03000WAH |
![]() Texas Instruments |
![]() DC/DC Converters 6A 3.3V-In Wide-Out Adj Plug-in Pwr Mdl |
![]() Data Sheet |
![]()
|
|
||||||||||||
![]() |
![]() PTH03000WAS |
![]() Texas Instruments |
![]() DC/DC Converters 6A 3.3V-In Wide-Out Adj Plug-in Pwr Mdl |
![]() Data Sheet |
![]()
|
|
||||||||||||
![]() PTH03000WAST |
![]() Texas Instruments |
![]() DC/DC Converters 6A 3.3V-In Wide-Out Adj Plug-in Pwr Mdl |
![]() Data Sheet |
![]()
|
|
|||||||||||||
![]() |
![]() PTH03000WAZ |
![]() Texas Instruments |
![]() DC/DC Converters 6A 3.3V-In Wide-Out Adj Plug-in Pwr Mdl |
![]() Data Sheet |
![]()
|
|
||||||||||||
![]() PTH03000WAZT |
![]() Texas Instruments |
![]() DC/DC Converters 6A 3.3V-In Wide-Out Adj Plug-in Pwr Mdl |
![]() Data Sheet |
![]()
|
|
|||||||||||||
(China (Mainland))











