Product Summary
The OPA345NA/250 is a low power, single-supply, rail-to-rail operational amplifier microamplifier. The OPA345NA/250 rail-to-rail CMOS operational amplifier is designed for precision, low-power, miniature application. The OPA345NA/250 is unity gain stable, while the OPA345UA is optimized for gains greater than or equal to five, and has a gain-bandwidth product of 3MHz. The OPA345NA/250 is optimized to operate on a single supply from 2.5V and up to 5.5V with an input common-mode voltage range that extends 300mV beyond the supplies. Quiescent current is only 250μA (max).
Parametrics
OPA345NA/250 absolute maximum ratings: (1)Supply Voltage, V+ to V-: 7.5V; (2)Signal Input Terminals, Voltage: (V–) –0.5V to (V+) +0.5V; (3)Current: 10mA; (4)Output Short-Circuit: Continuous; (5)Operating Temperature: –55℃ to +125℃; (6)Storage Temperature: –65℃ to +150℃; (7)Junction Temperature: 150℃; (8)Lead Temperature (soldering, 10s): 300℃; (9)ESD Tolerance (Human Body Model): 4000V.
Features
OPA345NA/250 features: (1)Rail-to-rail input; (2)Rail-to-rail output (within 1mV); (3)Low quiescent current: 150μA typ; (4)Micro size packages, SOT23-5, MSOP-8, TSSOP-14; (5)GAIN-BANDWIDTH. OPA344: 1MHz, G ≥ 1. OPA345: 3MHz, G ≥ 5; (6)SLEW RATE. OPA344: 0.8V/μs. OPA345: 2V/μs; (7)THD + NOISE: 0.006%.
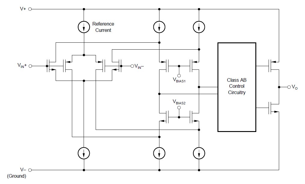
Diagrams

| Image | Part No | Mfg | Description | ![]() |
Pricing (USD) |
Quantity | ||||||||||||
|---|---|---|---|---|---|---|---|---|---|---|---|---|---|---|---|---|---|---|
![]() |
![]() OPA345NA/250 |
![]() Texas Instruments |
![]() Operational Amplifiers - Op Amps Lo Pwr Single-Sply Rail-to-Rail |
![]() Data Sheet |
![]()
|
|
||||||||||||
![]() |
![]() OPA345NA/250G4 |
![]() Texas Instruments |
![]() Operational Amplifiers - Op Amps Lo Pwr Single-Sply Rail-to-Rail |
![]() Data Sheet |
![]()
|
|
||||||||||||
(China (Mainland))









