Product Summary
The OPA2376AIDGKR is a low noise, low quiescent current, operational amplifier. The OPA2376AIDGKR represents a new generation of low-noise operational amplifier. Rail-to-rail input, low offset (5μV typ), low noise (7.5nV/√Hz), quiescent current less than 1mA max, and a 5.5MHz bandwidth make this part very attractive for a variety of precision and portable applications. In addition, the OPA2376AIDGKR has a reasonably wide supply range with excellent PSRR, making it attractive for applications that run directly from batteries without regulation.
Parametrics
OPA2376AIDGKR absolute maximum ratings: (1)Output Short-Circuit(3) Continuous; (2)Operating Temperature –40 to +150 ℃; (3)Storage Temperature –65 to +150 ℃; (4)Junction Temperature +150 ℃; (5)Human Body Model 4000 V; (6)Charged Device Model 1000 V; (7)Machine Model 200 V; (8)Supply Voltage +7 V.
Features
OPA2376AIDGKR features: (1)Low noise: 7.5nV/√Hz at 1kHz; (2)0.1Hz to 10Hz noise: 0.8μVPP; (3)Quiescent current: 950μA (max); (4)Low offset voltage: 25μV (max); (5)Single-supply operation; (6)Supply voltage: 2.2V to 5.5V; (7)Space-saving packages.
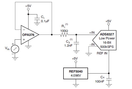
Diagrams

| Image | Part No | Mfg | Description | ![]() |
Pricing (USD) |
Quantity | ||||||||||||
|---|---|---|---|---|---|---|---|---|---|---|---|---|---|---|---|---|---|---|
![]() |
![]() OPA2376AIDGKR |
![]() Texas Instruments |
![]() Operational Amplifiers - Op Amps Prec Lo Noise Lo Quies Current Op Amp |
![]() Data Sheet |
![]()
|
|
||||||||||||
![]() |
![]() OPA2376AIDGKRG4 |
![]() Texas Instruments |
![]() Operational Amplifiers - Op Amps Prec Lo Noise Lo Quies Current Op Amp |
![]() Data Sheet |
![]()
|
|
||||||||||||
(China (Mainland))









