Product Summary
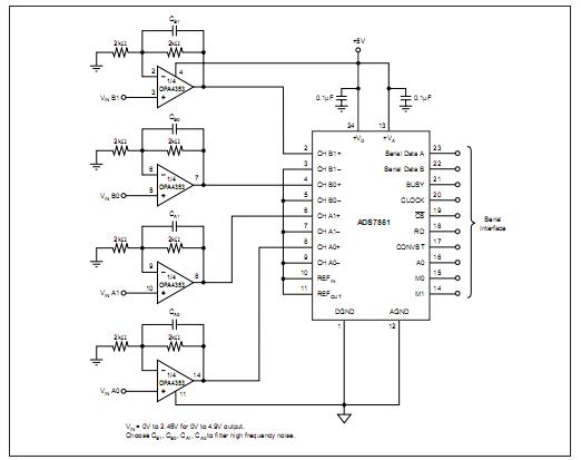
The OPA2353EA/250 rail-to-rail CMOS operational amplifier is designed for low cost, miniature applications. It is optimized for low voltage, single-supply operation. Rail-to-rail input/output, low noise (5nV/Hz), and high speed operation (44MHz, 22V/μs) make it ideal for driving sampling analog-to-digital converters. The OPA2353EA/250 is also well suited for cell phone PA control loops and video processing (75Ω drive capability) as well as audio and general purpose applications. Single, dual, and quad versions have identical specifications for design flexibility. The OPA2353EA/250 operates on a single supply as low as 2.5V with an input common-mode voltage range that extends 300mV beyond the supply rails. Output voltage swing is to within 10mV of the supply rails with a 10kΩ load. Dual and quad designs of the OPA2353EA/250 feature completely independent circuitry for lowest crosstalk and freedom from interaction.
Parametrics
OPA2353EA/250 absolute maximum ratings: (1)Supply Voltage: 5.5V; (2)Signal Input Terminals: Voltage (V–): – 0.3V to (V+) + 0.3V; Current: 10mA; (3)Output Short-Circuit: Continuous; (5)Operating Temperature: –55℃ to +125℃; (6)Storage Temperature: –55℃ to +125℃; (7)Junction Temperature: 150℃; (8)Lead Temperature (soldering, 10s): 300℃.
Features
OPA2353EA/250 features: (1)Rail-to-rail input; (2)Rail-to-rail output (within 10mV); (3)Wide bandwidth: 44MHz; (4)High slew rate: 22V/μs; (5)Low noise: 5nV/Hz; (6)Low thd+noise: 0.0006%; (7)Unity-gain stable; (8)Microsize packages; (9)Single, dual, and quad.
Diagrams

| Image | Part No | Mfg | Description | ![]() |
Pricing (USD) |
Quantity | ||||||||||||
|---|---|---|---|---|---|---|---|---|---|---|---|---|---|---|---|---|---|---|
![]() |
![]() OPA2353EA/250 |
![]() Texas Instruments |
![]() High Speed Operational Amplifiers Hi-Spd Single-Sply Rail-to-Rail |
![]() Data Sheet |
![]()
|
|
||||||||||||
![]() |
![]() OPA2353EA/250G4 |
![]() Texas Instruments |
![]() High Speed Operational Amplifiers Hi-Spd Single-Sply Rail-to-Rail |
![]() Data Sheet |
![]()
|
|
||||||||||||
(China (Mainland))









