Product Summary
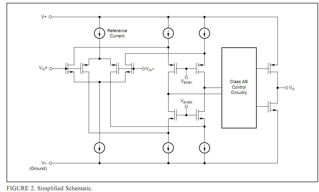
The OPA2349UA/2K5 is an ultra-low power operational amplifier that provides 70kHz bandwidth with only 1µA quiescent current. The rail-to-rail input and output amplifier OPA2349UA/2K5 is specifically designed for battery powered applications. Unlike some micropower op amps, these parts are unity-gain stable and require no external compensation. The OPA2349UA/2K5’s low input bias current allows the use of large source and feedback resistors. The input common-mode voltage range extends 200mV beyond the power supply rails and the output swings to within 150mV of the rails, maintaining wide dynamic range. The applications of the OPA2349UA/2K5 include battery packs and power supplies, portable phones/ pagers/ cameras, solar-powered systems, smoke/ gas/ fire detection systems, remote sensors, pcmcia cards, driving a/d converters and micropower filters.
Parametrics
OPA2349UA/2K5 absolute maximum ratings: (1)Supply Voltage, V+ to V–: 5.5V; (2)Signal Input Terminals, Voltage: (V–) – 0.5V to (V+) + 0.5V; (3)Current: 10mA; (4)Output Short Circuit: Continuous; (5)Operating Temperature:–55 to +125℃; (6)Storage Temperature: –65 to +150℃; (7)Junction Temperature: 150℃; (8)Lead Temperature (soldering, 3s): 300℃.
Features
OPA2349UA/2K5 features: (1)low supply current: 1μA; (2)gain-bandwidth: 70kHz; (3)unity gain stable; (4)low input bias current: 10pA; (5)wide supply range: 1.8V to 5.5V; (6)input range 200mV beyond rails; (7)output swings to 150mV of rails; (8)output drive current: 20mA; (9)open-loop gain: 90dB; (10)SOT23 micropackages.
Diagrams

| Image | Part No | Mfg | Description | ![]() |
Pricing (USD) |
Quantity | ||||||||||||
|---|---|---|---|---|---|---|---|---|---|---|---|---|---|---|---|---|---|---|
![]() |
![]() OPA2349UA/2K5 |
![]() Texas Instruments |
![]() Operational Amplifiers - Op Amps 1uA Rail-to-Rail CMOS Oper Amplifier |
![]() Data Sheet |
![]()
|
|
||||||||||||
![]() |
![]() OPA2349UA/2K5G4 |
![]() Texas Instruments |
![]() Operational Amplifiers - Op Amps 1uA Rail-to-Rail CMOS Oper Amplifier |
![]() Data Sheet |
![]()
|
|
||||||||||||
(China (Mainland))









