Product Summary
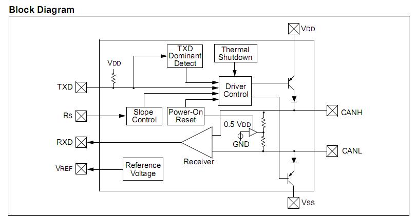
The MCP2551-I/SN is a high-speed CAN, fault-tolerant device that serves as the interface between a CAN protocol controller and the physical bus. The MCP2551-I/SN provides differential transmit and receive capability for the CAN protocol controller, and is fully compatible with the ISO-11898 standard, including 24V requirements. It will operate at speeds of up to 1 Mb/s. Typically, each node in a CAN system must have a device to convert the digital signals generated by a CAN controller to signals suitable for transmission over the bus cabling (differential output). The MCP2551-I/SN also provides a buffer between the CAN controller and the high-voltage spikes that can be generated on the CAN bus by outside sources (EMI, ESD, electrical transients, etc.).
Parametrics
MCP2551-I/SN absolute maximum ratings: (1)VDD:7.0V; (2)DC Voltage at TXD, RXD, VREF and VS:-0.3V to VDD + 0.3V; (3)DC Voltage at CANH, CANL:-42V to +42V; (4)Transient Voltage on Pins 6 and 7:-250V to +250V; (5)Storage temperature:-55℃ to +150℃; (6)Operating ambient temperature:-40℃ to +125℃; (7)Virtual Junction Temperature, TVJ:-40℃ to +150℃; (8)Soldering temperature of leads (10 seconds):+300℃; (9)ESD protection on CANH and CANL pins:6 kV; (10)ESD protection on all other pins:4 kV.
Features
MCP2551-I/SN features: (1)Supports 1 Mb/s operation; (2)Implements ISO-11898 standard physical layer requirements; (3)Suitable for 12V and 24V systems; (4)Externally-controlled slope for reduced RFI emissions; (5)Detection of ground fault (permanent Dominant) on TXD input; (6)Power-on Reset and voltage brown-out protection; (7)An unpowered node or brown-out event will not disturb the CAN bus; (8)Low current standby operation; (9)Protection against damage due to short-circuit conditions(positive or negative battery voltage); (10)Protection against high-voltage transients; (11)Automatic thermal shutdown protection; (12)Up to 112 nodes can be connected; (13)High-noise immunity due to differential bus implementation; (14)Temperature ranges:Industrial (I): -40℃ to +85℃,Extended (E): -40℃ to +125℃.
Diagrams

| Image | Part No | Mfg | Description | ![]() |
Pricing (USD) |
Quantity | ||||||||||||
|---|---|---|---|---|---|---|---|---|---|---|---|---|---|---|---|---|---|---|
![]() |
![]() MCP2551-I/SN |
![]() Microchip Technology |
![]() Network Controller & Processor ICs Hi Spd CAN Transceiv |
![]() Data Sheet |
![]()
|
|
||||||||||||
| Image | Part No | Mfg | Description | ![]() |
Pricing (USD) |
Quantity | ||||||||||||
![]() |
![]() MCP2003A-E/MD |
![]() Microchip Technology |
![]() LIN Transceivers Stand alone LIN Transceiver |
![]() Data Sheet |
![]()
|
|
||||||||||||
![]() |
![]() MCP2003A-E/P |
![]() Microchip Technology |
![]() LIN Transceivers Stand alone LIN Transceiver |
![]() Data Sheet |
![]()
|
|
||||||||||||
![]() |
![]() MCP2003A-E/SN |
![]() Microchip Technology |
![]() LIN Transceivers Stand alone LIN Transceiver |
![]() Data Sheet |
![]()
|
|
||||||||||||
![]() |
![]() MCP2003AT-E/MD |
![]() Microchip Technology |
![]() LIN Transceivers Stand alone LIN Transceiver |
![]() Data Sheet |
![]()
|
|
||||||||||||
![]() |
![]() MCP2003AT-E/SN |
![]() Microchip Technology |
![]() LIN Transceivers Stand alone LIN Transceiver |
![]() Data Sheet |
![]()
|
|
||||||||||||
![]() |
![]() MCP2003-E/MD |
![]() Microchip Technology |
![]() LIN Transceivers Stand Alone LIN Transceiver |
![]() Data Sheet |
![]()
|
|
||||||||||||
(China (Mainland))









