Product Summary
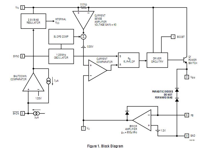
The LT1767EMS8-5#TRPBF is a 1.25MHz monolithic buck switching regulator. A high efficiency 1.5A, 0.22Ω switch is included on the die together with all the control circuitry required to complete a high frequency, current mode switching regulator. The LT1767EMS8-5#TRPBF is available in an 8-pin MSOP fused leadframe package and a low thermal resistance exposed pad package. New design techniques achieve high efficiency at high switching frequencies over a wide operating range. The applications of the LT1767EMS8-5#TRPBF are DSL Modems, Portable Computers, Wall Adapters, Battery-Powered Systems, Distributed Power.
Parametrics
LT1767EMS8-5#TRPBF absolute maximum ratings: (1)Input Voltage:25V; (2)BOOST Pin Above SW:20V; (3)Max BOOST Pin Voltage:35V; (4)SHDN Pin:25V; (5)FB Pin Voltage:6V; (6)FB Pin Current:1mA; (7)SYNC Pin Current:1mA; (8)Operating Junction Temperature Range:-40℃ to 125℃; (9)Storage Temperature Range:-65℃ to 150℃; (10)Lead Temperature (Soldering, 10 sec):300℃.
Features
LT1767EMS8-5#TRPBF features: (1)1.5A Switch in a Small MSOP Package; (2)Constant 1.25MHz Switching Frequency; (3)High Power Exposed Pad (MS8E) Package; (4)Wide Operating Voltage Range: 3V to 25V; (5)High Efficiency 0.22 Switch; (6)1.2V Feedback Reference Voltage; (7)Fixed Output Voltages of 1.8V, 2.5V, 3.3V, 5V; (8)2% Overall Output Tolerance; (9)Uses Low Profile Surface Mount Components; (10)Low Shutdown Current: 6μA; (11)Synchronizable to 2MHz; (12)Current Mode Loop Control; (13)Constant Maximum Switch Current Rating at All Duty Cycles.
Diagrams

| Image | Part No | Mfg | Description | ![]() |
Pricing (USD) |
Quantity | ||||||||||
|---|---|---|---|---|---|---|---|---|---|---|---|---|---|---|---|---|
![]() |
![]() LT1767EMS8-5#TRPBF |
![]() |
![]() IC REG BUCK 5V 1.5A 8MSOP |
![]() Data Sheet |
![]()
|
|
||||||||||
| Image | Part No | Mfg | Description | ![]() |
Pricing (USD) |
Quantity | ||||||||||
![]() |
![]() LT1701-7 |
![]() |
![]() AC-DC BATTERY CHARGER 54.5V 10A |
![]() Data Sheet |
![]()
|
|
||||||||||
![]() |
![]() LT1702-7 |
![]() |
![]() AC-DC BATTERY CHARGER 48V 11A |
![]() Data Sheet |
![]()
|
|
||||||||||
![]() |
![]() LT1711CMS8#PBF |
![]() |
![]() IC COMP R-RINOUT SINGLE 8-MSOP |
![]() Data Sheet |
![]()
|
|
||||||||||
![]() |
![]() LT1711CMS8#TR |
![]() |
![]() IC COMP R-RINOUT SINGLE 8-MSOP |
![]() Data Sheet |
![]()
|
|
||||||||||
![]() |
![]() LT1711CMS8 |
![]() |
![]() IC COMP R-RINOUT SINGLE 8-MSOP |
![]() Data Sheet |
![]()
|
|
||||||||||
![]() |
![]() LT1711 |
![]() Other |
![]() |
![]() Data Sheet |
![]() Negotiable |
|
||||||||||
(China (Mainland))










