Product Summary
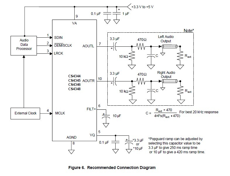
The CS4344-CZZ is a complete, stereo digital-to-analog output system including interpolation, multi-bit D/A conversion and output analog filtering in a 10-pin package. It supports all major audio data interface formats, and the individual device differ only in the supported interface format.
Parametrics
CS4344-CZZ absolute maximum ratings: (1)DC Power Supply, VA: -0.3 to 6.0 V; (2)Input Current, Any Pin Except Supplies, Iin: ±10 mA max; (3)Digital Input Voltage, VIND: -0.3 to VA+0.4 V; (4)Ambient Operating Temperature (power applied), Top: -55 to 125 ℃; (5)Storage Temperature, Tstg: -65 to 150 ℃.
Features
CS4344-CZZ features: (1)Multi-bit Delta-Sigma Modulator; (2)24-bit Conversion; (3)Automatically Detects Sample Rates up to 192 kHz; (4)105 dB Dynamic Range; (5)-90 dB THD+N; (6)Low Clock-Jitter Sensitivity; (7)Single +3.3 V or +5 V Power Supply; (8)Filtered Line-Level Outputs; (9)On-chip Digital De-emphasis; (10)Popguard Technology; (11)Small 10-pin TSSOP Package.
Diagrams

| Image | Part No | Mfg | Description | ![]() |
Pricing (USD) |
Quantity | ||||||||||||
|---|---|---|---|---|---|---|---|---|---|---|---|---|---|---|---|---|---|---|
![]() |
![]() CS4344-CZZ |
![]() Cirrus Logic |
![]() Audio D/A Converter ICs Stereo DAC 24-Bit 192kHz |
![]() Data Sheet |
![]()
|
|
||||||||||||
![]() |
![]() CS4344-CZZR |
![]() Cirrus Logic |
![]() DAC (D/A Converters) IC 10-pin 24Bit 192kHz Stereo DAC |
![]() Data Sheet |
![]()
|
|
||||||||||||
(China (Mainland))









