Product Summary
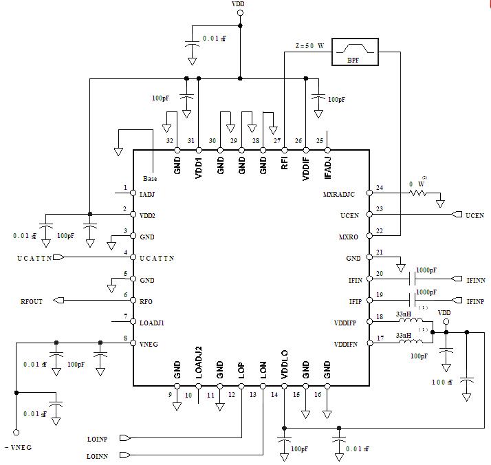
The TRF1122IRTMR is a 2.5-GHz Integrated Up-Converter. The TRF1122IRTMR up-converts a UHF IF signal to an RF signal in the 2100-MHz to 2700-MHz range for 2.5-GHz radio applications. The TRF1122IRTMR has 20 dB of gain and an output P-1 dB of +14 dBm, typical. ATTL compatible, 1-bit 16-dB switched attenuator isprovided for gain control and the IF and RF amplifiers can be shut off via a TTL control signal forpower critical or TDD applications.
Parametrics
TRF1122IRTMR absolute maximum ratings: (1)VDD, Positive DC Supply Voltage, VDD: 0.0 to +5.50V; (2)-VDD, Negative DC Supply Voltage, -VDD: -5.5 to 0V; (3)Pin, RF Input Power: 10dBm; (4)TJ, Junction Temperature: 200℃; (5)Pd, Power Dissipation: 1W; (6)Digital Input Pins: -0.3 to 5.5V; (7)θJC, Thermal Resistance Junction to Case(1): 9.01℃/W; (8)Tstg, Storage Temperature: -40 to 105℃; (9)Top, Operating Temperature: -40 to 85℃; (10)Lead Temperature: 260℃.
Features
TRF1122IRTMR features: (1)Performs Up-Conversion in 2.5-GHz RadiosMDS/MMDS/WCS; (2)Integrated IF Amplifier, Mixer and LO Buffer Amplifier; (3)Provision for External Image Reject /Band-Pass Filter; (4)TTL Switched Attenuator For Gain Control; (5)TTL Controlled Amplifier Power Down; (6)RF Frequency Range: 2100 - 2700 MHz; (7)20 dB of Gain with 16-dB Switched Attenuator; (8)Output P-1 dB: +14 dBm, Typical; (9)Output IP3: +24 dBm, Typical; (10)LO Drive Level = 0 dBm, Typical.
Diagrams

| Image | Part No | Mfg | Description | ![]() |
Pricing (USD) |
Quantity | ||||||||||
|---|---|---|---|---|---|---|---|---|---|---|---|---|---|---|---|---|
![]() |
![]() TRF1122IRTMR |
![]() Texas Instruments |
![]() Up-Down Converters RF Up-Converter |
![]() Data Sheet |
![]()
|
|
||||||||||
![]() |
![]() TRF1122IRTMRG3 |
![]() Texas Instruments |
![]() Up-Down Converters RF Up-Converter |
![]() Data Sheet |
![]()
|
|
||||||||||
(China (Mainland))








