Product Summary
The TRF1115IRGPT is 2.5-GHz, High Dynamic Range, Low-Noise Down-Converter used in the receiver section of Texas Instruments MMDS/MDS/WCS/802.16x chipset. The TRF1115IRGPT down-converts the input frequency to an IF frequency in the range of 420 MHz to 480 MHz. The device provides a differential output that passes through a SAW filter before connecting to a second down converter chip.
Parametrics
TRF1115IRGPT absolute maximum ratings: (1)Positive DC Supply Voltage, VDD: 0.0 to +5.5V; (2)IDD, Current consumption: 200mA; (3)Pin, RF Input Power: 5dBm; (4)TJ, Junction Temperature: 200℃; (5)Pd, Power Dissipation: 1.1W; (6)Digital Input Pins: -0.3 to 5.5; (7)θJC, Thermal Resistance Junction to Case(1): 9.1℃/W; (8)Tstg, Storage Temperature: -40 to 105℃; (9)Top, Operating Temperature: -40 to 85℃; (10)Lead Temperature (40 sec max): 260℃.
Features
TRF1115IRGPT features: (1)Performs First Down-Conversion in MMDS /WCS Radio 2300 MHz to 2700 MHz; (2)Integrated Low Noise, Variable Gain Amplifier; (3)Provisions For An External Image Reject /Band Pass Filter; (4)Differential Mixer Provides Extra NoiseImmunity; (5)Integrated LO Buffer Amplifier; (6)20 dB of Gain With 10 dB of Gain Control; (7)3-dB Noise Figure, Typical; (8)Input Third Order Intercept of 0 dBm, Typical; (9)Input P-1 dB of –5 dBm, Typical; (10)LO Input Power: 3 dBm.
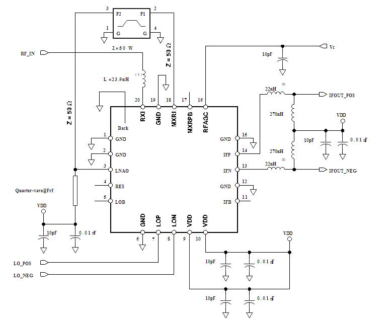
Diagrams

| Image | Part No | Mfg | Description | ![]() |
Pricing (USD) |
Quantity | ||||||||||||
|---|---|---|---|---|---|---|---|---|---|---|---|---|---|---|---|---|---|---|
![]() |
![]() TRF1115IRGPT |
![]() Texas Instruments |
![]() Up-Down Converters RF Down-Converter |
![]() Data Sheet |
![]()
|
|
||||||||||||
![]() |
![]() TRF1115IRGPTG3 |
![]() Texas Instruments |
![]() Up-Down Converters RF Down-Converter |
![]() Data Sheet |
![]()
|
|
||||||||||||
(China (Mainland))








