Product Summary
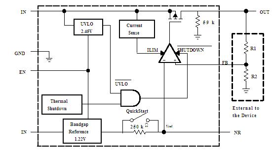
The TPS79330YZQR is a low-dropout (LDO) low-power linear voltage regulator features high power-supply rejection ratio (PSRR), ultralow-noise, fast start-up, and excellent line and load transient responses in NanoStar wafer chip scale and SOT23 packages. NanoStar packaging gives an ultrasmall footprint as well as an ultralow profile and package weight, making it ideal for portable applications such as handsets and PDAs. The applications of the TPS79330YZQR include RF: VCOs, Receivers, ADCs, Audio, Cellular and Cordless Telephones, Bluetooth, Wireless LAN, Handheld Organizers, PDAs.
Parametrics
TPS79330YZQR absolute maximum ratings: (1)Input voltage range: -0.3 V to 6 V; (2)Voltage range at EN: -0.3 V to VI + 0.3 V; (3)Voltage on OUT: -0.3 V to 6 V; (4)Peak output current: Internally limited; (5)ESD rating, HBM: 2 kV; (6)ESD rating, CDM: 500 V; (7)Continuous total power dissipation: See Dissipation Rating Table; (8)Operating virtual junction temperature range, TJ: -40℃ to 150℃; (9)Operating ambient temperature range, TA: -40℃ to 85℃; (10)Storage temperature range, Tstg: -65℃ to 150℃.
Features
TPS79330YZQR features: (1)200-mA RF Low-Dropout Regulator With Enable; (2)Available in 1.8-V, 2.5-V, 2.8-V, 2.85-V, 3-V, 3.3-V, 4.75-V, and Adjustable (1.22-V to 5.5-V); (3)High PSRR (70 dB at 10 kHz); (4)Ultralow-Noise (32 μVRMS, TPS79328); (5)Fast Start-Up Time (50 μs); (6)Stable With a 2.2-μF Ceramic Capacitor; (7)Excellent Load/Line Transient Response; (8)Very Low Dropout Voltage (112 mV at Full Load, TPS79330); (9)5- and 6-Pin SOT23 (DBV) and NanoStar Wafer Chip Scale (YEQ) Packages.
Diagrams

| Image | Part No | Mfg | Description | ![]() |
Pricing (USD) |
Quantity | ||||||||||||
|---|---|---|---|---|---|---|---|---|---|---|---|---|---|---|---|---|---|---|
![]() |
![]() TPS79330YZQR |
![]() Texas Instruments |
![]() Low Dropout (LDO) Regulators High PSRR Fast RF High-Enable 200mA |
![]() Data Sheet |
![]()
|
|
||||||||||||
| Image | Part No | Mfg | Description | ![]() |
Pricing (USD) |
Quantity | ||||||||||||
![]() |
![]() TPS70102 |
![]() Other |
![]() |
![]() Data Sheet |
![]() Negotiable |
|
||||||||||||
![]() |
![]() TPS70102PWP |
![]() Texas Instruments |
![]() Low Dropout (LDO) Regulators Dual 500mA LDO |
![]() Data Sheet |
![]()
|
|
||||||||||||
![]() |
![]() TPS70102PWPG4 |
![]() Texas Instruments |
![]() Low Dropout (LDO) Regulators Dual-Output LDO |
![]() Data Sheet |
![]()
|
|
||||||||||||
![]() |
![]() TPS70102PWPR |
![]() Texas Instruments |
![]() Low Dropout (LDO) Regulators Dual-Output LDO |
![]() Data Sheet |
![]()
|
|
||||||||||||
![]() |
![]() TPS70102PWPRG4 |
![]() Texas Instruments |
![]() Low Dropout (LDO) Regulators Dual-Output LDO |
![]() Data Sheet |
![]()
|
|
||||||||||||
![]() |
![]() TPS70145 |
![]() Other |
![]() |
![]() Data Sheet |
![]() Negotiable |
|
||||||||||||
(China (Mainland))










