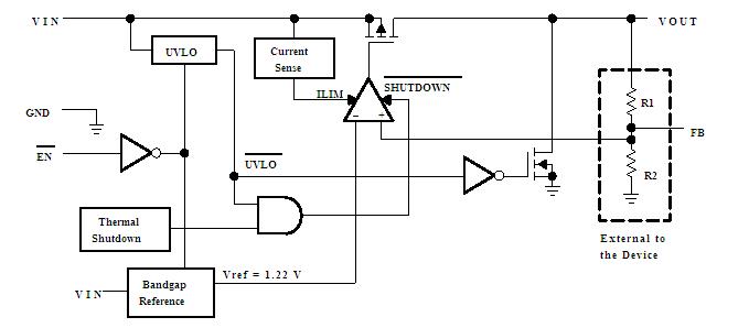
Product Summary
The TPS75715KTTT is a 3-A low dropout (LDO) regulator contains four fixed voltage option regulators with integrated power-good (PG) and an adjustable voltage option regulator. The TPS75715KTTT is capable of supplying 3 A of output current with a dropout of 150 mV (TPS75733). Therefore, the device is capable of performing a 3.3-V to 2.5-V conversion. Quiescent current is 125μA at full load and drops down to less than 1 μA when the device is disabled. The TPS75715KTTT is designed to have fast transient response for large load current changes.
Parametrics
TPS75715KTTT absolute maximum ratings: (1)Input voltage range, VI: -0.3 V to 6 V; (2)Voltage range at EN: -0.3 V to 6 V; (3)Peak output current: Internally limited; (4)Continuous total power dissipation: See Dissipation Rating Tables; (5)Output voltage, VO (OUTPUT, FB): 5.5 V; (6)Operating junction temperature range, TJ: -40℃ to 150℃; (7)Storage temperature range, Tstg: -65℃ to 150℃; (8)ESD rating, HBM: 2 kV; (9)ESD rating, CDM: 500 V.
Features
TPS75715KTTT features: (1)3-A Low-Dropout Voltage Regulator; (2)Available in 1.5-V, 1.8-V, 2.5-V, and 3.3-V Fixed-Output and Adjustable Versions; (3)Open Drain Power-Good (PG) Status Output (Fixed Options Only); (4)Dropout Voltage Typically 150 mV at 3 A(TPS75733); (5)Low 125 μA Typical Quiescent Current; (6)Fast Transient Response; (7)3% Tolerance Over Specified Conditions for Fixed-Output Versions; (8)Available in 5-Pin TO–220 and TO–263 Surface-Mount Packages; (9)Thermal Shutdown Protection.
Diagrams

| Image | Part No | Mfg | Description | ![]() |
Pricing (USD) |
Quantity | ||||||||||||
|---|---|---|---|---|---|---|---|---|---|---|---|---|---|---|---|---|---|---|
![]() |
![]() TPS75715KTTT |
![]() Texas Instruments |
![]() Low Dropout (LDO) Regulators 1.5 Volt Output 3A |
![]() Data Sheet |
![]()
|
|
||||||||||||
![]() |
![]() TPS75715KTTTG3 |
![]() Texas Instruments |
![]() Low Dropout (LDO) Regulators 1.5 Volt Output 3A |
![]() Data Sheet |
![]()
|
|
||||||||||||
(China (Mainland))









