Product Summary
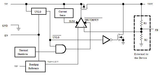
The TPS75625KTTT is a 5-A low dropout (LDO) regulator contains four fixed voltage option regulators and an adjustable voltage option regulator. The TPS75625KTTT is capable of supplying 5 A of output current with a dropout of 250 mV (TPS75633). Therefore, the device is capable of performing a 3.3-V to 2.5-V conversion. Quiescent current is 125 μA at full load and drops down to less than 1 μA when the device is disabled.The TPS756xx is designed to have fast transient response for large load current changes.
Parametrics
TPS75625KTTT absolute maximum ratings: (1)Input voltage range, VI: -0.3 V to 6 V; (2)Voltage range at EN: -0.3 V to 6 V; (3)Peak output current: Internally limited; (4)Continuous total power dissipation: See Dissipation Rating Tables; (5)Output voltage, VO (OUTPUT, FB): 5.5 V; (6)Operating junction temperature range, TJ: -40℃ to 150℃; (7)Storage temperature range, Tstg: -65℃ to 150℃; (8)ESD rating, HBM: 2 kV; (9)ESD rating, CDM: 500 V.
Features
TPS75625KTTT features: (1)5-A Low-Dropout Voltage Regulator; (2)Available in 1.5-V, 1.8-V, 2.5-V, 3.3-V, Fixed Output and Adjustable Versions; (3)Dropout Voltage Typically 160 mV at 1.5 A (TPS75133Q); (4)Ultralow 125μA Typical Quiescent Current; (5)Fast Transient Response; (6)3% Tolerance Over Specified Conditions For Fixed-Output Versions; (7)Available in 5-Pin TO–220 and TO–263 Surface-Mount Packages; (8)Thermal Shutdown Protection.
Diagrams

| Image | Part No | Mfg | Description | ![]() |
Pricing (USD) |
Quantity | ||||||||||||
|---|---|---|---|---|---|---|---|---|---|---|---|---|---|---|---|---|---|---|
![]() |
![]() TPS75625KTTTG3 |
![]() Texas Instruments |
![]() Low Dropout (LDO) Regulators 5-A 2.5-V LDO |
![]() Data Sheet |
![]()
|
|
||||||||||||
![]() |
![]() TPS75625KTTT |
![]() Texas Instruments |
![]() Low Dropout (LDO) Regulators 5-A 2.5-V LDO |
![]() Data Sheet |
![]()
|
|
||||||||||||
(China (Mainland))










