Product Summary
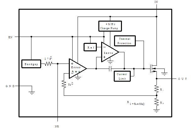
The TPS73615DCQR is a low-dropout (LDO) voltage regulator uses a new topology: an NMOS passelement in a voltage-follower configuration. This topology is stable using output capacitors with low ESR, and even allows operation without a capacitor. It also provides high reverse blockage (low reverse current) and ground pin current that is nearly constant over all values of output current. The applications of the TPS73615DCQR include Portable/Battery-Powered Equipment, Post-Regulation for Switching Supplies, Noise-Sensitive Circuitry such as VCOs, Point of Load Regulation for DSPs, FPGAs, ASICs, and Microprocessors.
Parametrics
TPS73615DCQR absolute maximum ratings: (1)VIN range: -0.3 to 6.0V; (2)VEN range: -0.3 to 6.0V; (3)VOUT range: -0.3 to 5.5V; (4)Peak output current: Internally limited; (5)Output short-circuit duration: Indefinite; (6)Continuous total power dissipation: See Dissipation Ratings Table; (7)Junction temperature range, TJ: -55 to +150℃; (8)Storage temperature range: -65 to +150℃; (9)ESD rating, HBM: 2kV; (10)ESD rating, CDM: 500V.
Features
TPS73615DCQR features: (1)Stable with No Output Capacitor or Any Value or Type of Capacitor; (2)Input Voltage Range: 1.7V to 5.5V; (3)Ultralow Dropout Voltage: 40mV Typ at 250mA; (4)Excellent Load Transient Response—with or without Optional Output Capacitor; (5)New NMOS Topology Provides Low Reverse Leakage Current; (6)Low Noise: 30μVRMS Typ (10kHz to 100kHz); (7)0.5% Initial Accuracy; (8)1% Overall Accuracy (Line, Load, and Temperature); (9)Less Than 1μA Max IQ in Shutdown Mode; (10)Thermal Shutdown and Specified Min/Max Current Limit Protection; (11)Available in Multiple Output Voltage Versions Fixed Outputs of 1.2V, 1.5V, 1.6V, 1.8V, 2.5V, 3.0V, 3.3V, and 5.0V; Adjustable Outputs From 1.20V to 5.5V; Custom Outputs Available.
Diagrams

| Image | Part No | Mfg | Description | ![]() |
Pricing (USD) |
Quantity | ||||||||||||
|---|---|---|---|---|---|---|---|---|---|---|---|---|---|---|---|---|---|---|
![]() |
![]() TPS73615DCQRG4 |
![]() Texas Instruments |
![]() Low Dropout (LDO) Regulators Cap-Free NMOS 400mA |
![]() Data Sheet |
![]() Negotiable |
|
||||||||||||
![]() |
![]() TPS73615DCQR |
![]() Texas Instruments |
![]() Low Dropout (LDO) Regulators Cap-Free NMOS 400mA |
![]() Data Sheet |
![]()
|
|
||||||||||||
(China (Mainland))









