Product Summary
The TPS7201QPWR is a low-dropout (LDO) voltage regulator offers the benefits of low-dropout voltage, micropower operation, and miniaturized packaging. The regulator features extremely low dropout voltages and quiescent currents compared to conventional LDO regulators. Offered in small-outline integrated-circuit (SOIC)packages and 8-terminal thin shrink small-outline(TSSOP), the TPS7201QPWR is ideal for cost-sensitive designs and for designs where board space is at a premium.
Parametrics
TPS7201QPWR absolute maximum ratings: (1)Input voltage, VI: 3 to 10V; (2)High-level input voltage at EN, VIH: 2V; (3)Low-level input voltage at EN, VIL: 0.5V; (4)Output current, IO: 0 to 250mA; (5)Operating virtual junction temperature, TJ: -40 to 125℃.
Features
TPS7201QPWR features: (1)Available in 5-V, 4.85-V, 3.3-V, 3.0-V, 2.75-V§, and 2.5-V Fixed-Output and Adjustable Versions; (2)Dropout Voltage <85 mV Max at IO = 100 mA (TPS7250); (3)Low Quiescent Current, Independent of Load, 180μA Typ; (4)8-Pin SOIC and 8-Pin TSSOP Package; (5)Output Regulated to ±2% Over Full Operating Range for Fixed-Output Versions; (6)Extremely Low Sleep-State Current, 0.5μA Max; (7)Power-Good (PG) Status Output.
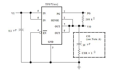
Diagrams

| Image | Part No | Mfg | Description | ![]() |
Pricing (USD) |
Quantity | ||||||||||||
|---|---|---|---|---|---|---|---|---|---|---|---|---|---|---|---|---|---|---|
![]() |
![]() TPS7201QPWRG4 |
![]() Texas Instruments |
![]() Low Dropout (LDO) Regulators Micropower PMOS Adjustable |
![]() Data Sheet |
![]()
|
|
||||||||||||
![]() |
![]() TPS7201QPWR |
![]() Texas Instruments |
![]() Low Dropout (LDO) Regulators Micropower PMOS Adjustable |
![]() Data Sheet |
![]()
|
|
||||||||||||
(China (Mainland))









