Product Summary
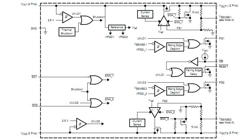
The TPS70451PWP is a dual-output low-dropout voltage regulator with integrated svs for split voltage systems. The TPS70451PWP is capable of supplying 1 A and 2 A by regulator 1 and regulator 2 respectively. Quiescent current is typically 185 uA at full load. Differentiated features, such as accuracy, fast transient response, SVS supervisory circuit (power on reset), manual reset input, and independent enable functions provide a complete system solution. The TPS70451PWP has fixed 3.3-V/2.5-V, 3.3-V/1.8-V, 3.3-V/1.5-V, 3.3-V/1.2-V, and adjustable voltage options.
Parametrics
TPS70451PWP absolute maximum ratings: (1)Input voltage range:VIN1: –0.3 V to 7 V, VIN2: –0.3 V to 7 V; (2)Voltage range at EN1, EN2: –0.3 V to 7 V; (3)Output voltage range (VOUT1, VSENSE1): 5.5 V; (4)Output voltage range (VOUT2, VSENSE2): 5.5 V; (5)Maximum RESET, PG1, PG2 voltage: 7 V; (6)Maximum MR voltage: VIN1; (7)Peak output current: Internally limited; (8)Operating virtual junction temperature range: –40℃ to 150℃; (9)Storage temperature range: –65℃ to 150℃; (10)ESD rating, HBM: 2 kV.
Features
TPS70451PWP features: (1)Dual Output Voltages for Split-Supply Applications; (2)Independent Enable Functions; (3)Output Current Range of 1 A on Regulator 1 and 2 A on Regulator 2; (4)Fast Transient Response; (5)Voltage Options Are 3.3-V/2.5-V, 3.3-V/1.8-V, 3.3-V/1.5-V, 3.3-V/1.2-V, and Dual Adjustable Outputs; (6)Open Drain Power-On Reset With 120-ms Delay; (7)Open Drain Power Good for Regulator 1 and Regulator 2; (8)Ultralow 185 μA (typ) Quiescent Current; (9)2 μA Input Current During Standby; (10)Low Noise: 78 μVRMS Without Bypass Capacitor; (11)Quick Output Capacitor Discharge Feature; (12)One Manual Reset Input; (13)2% Accuracy Over Load and Temperature; (14)Undervoltage Lockout (UVLO) Feature; (15)24-Pin PowerPAD TSSOP Package; (16)Thermal Shutdown Protection.
Diagrams

| Image | Part No | Mfg | Description | ![]() |
Pricing (USD) |
Quantity | ||||||||||||
|---|---|---|---|---|---|---|---|---|---|---|---|---|---|---|---|---|---|---|
![]() |
![]() TPS70451PWP |
![]() Texas Instruments |
![]() Low Dropout (LDO) Regulators Dl-output 3.3V/1.2V 1A/2A |
![]() Data Sheet |
![]()
|
|
||||||||||||
![]() |
![]() TPS70451PWPRG4 |
![]() Texas Instruments |
![]() Low Dropout (LDO) Regulators Dl-output 3.3V/1.2V 1A/2A |
![]() Data Sheet |
![]()
|
|
||||||||||||
![]() |
![]() TPS70451PWPR |
![]() Texas Instruments |
![]() Low Dropout (LDO) Regulators Dl-output 3.3V/1.2V 1A/2A |
![]() Data Sheet |
![]()
|
|
||||||||||||
![]() |
![]() TPS70451PWPG4 |
![]() Texas Instruments |
![]() Low Dropout (LDO) Regulators Dl-output 3.3V/1.2V 1A/2A |
![]() Data Sheet |
![]()
|
|
||||||||||||
(China (Mainland))









