Product Summary
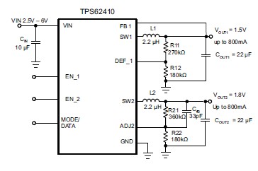
The TPS62410DRCR is a synchronous dual step-down DC-DC converter optimized for battery powered portable applications. It provides two independent output voltage rails powered by 1-cell Li-Ion or 3-cell NiMH/NiCD batteries. The TPS62410DRCR is also suitable to operate from a standard 3.3V or 5V voltage rail. It operates at 2.25MHz fixed switching frequency and enter the Power Save Mode operation at light load currents to maintain high efficiency over the entire load current range. The applications of the TPS62410DRCR include: Cell Phones, Smart-phones, PDAs, Pocket PCs, OMAP and Low Power DSP Supply, Portable Media Players, Digital Radio, Digital Cameras.
Parametrics
TPS62410DRCR absolute maximum ratings: (1)Input voltage range on VIN: –0.3 to 7 V; (2)Voltage range on EN, MODE/DATA, DEF_1: –0.3 to VIN +0.3, ≤7 V; (3)Maximum Current into MODE/DATA: 500 mA; (4)Voltage on SW1, SW2: –0.3 to 7 V; (5)Voltage on ADJ2, FB1: -0.3 to VIN +0.3, ≤7 V; (6)TJ(max) Maximum junction temperature: 150 ℃; (7)TA Operating ambient temperature range: –40 to 85 ℃; (8)Tstg Storage temperature range: –65 to 150 ℃.
Features
TPS62410DRCR features: (1)High Efficiency—up to 95%; (2)VIN Range From 2.5 V to 6 V; (3)2.25 MHz Fixed Frequency Operation; (4)Output Current 2 × 800mA; (5)Adjustable Output Voltage From 0.6 V to VIN; (6)EasyScale Optional One Pin Serial Interface; (7)EasyScale Optional One Pin Serial Interface for Dynamic Output Voltage Adjustment; (8)Power Save Mode at Light Load Currents; (9)180° Out of Phase Operation; (10)Output Voltage Accuracy in PWM Mode ±1%; (11)Typical 32 mA Quiescent Current for both Converters; (12)100% Duty Cycle for Lowest Dropout; (13)Available in a 10-Pin QFN (3×3mm).
Diagrams

| Image | Part No | Mfg | Description | ![]() |
Pricing (USD) |
Quantity | ||||||||||
|---|---|---|---|---|---|---|---|---|---|---|---|---|---|---|---|---|
![]() |
![]() TPS62410DRCR |
![]() Texas Instruments |
![]() DC/DC Switching Regulators 2.25MHZ 2x800mA Dual Step-Down |
![]() Data Sheet |
![]()
|
|
||||||||||
![]() |
![]() TPS62410DRCRG4 |
![]() Texas Instruments |
![]() DC/DC Switching Regulators 2.25MHZ 2x800mA Dual St-Down Cnvrtr |
![]() Data Sheet |
![]()
|
|
||||||||||
(China (Mainland))









