Product Summary
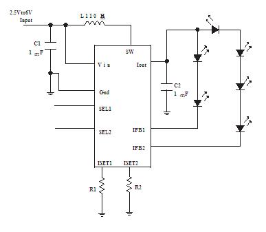
The TPS61151DRCR is a high frequency boost converter with two regulated current outputs for driving WLEDs. Each current output can be individuallyprogrammed through external resistors. There is dedicated selection pin for each output, so the two outputs can be turned on separately or simultaneously. The output current can be reducedby a pulse width modulation (PWM) signal on theselect pins or an analog voltage on the ISET pin, resulting in PWM dimming of the WLEDs. The applications of the TPS61151DRCR include Sub and Main Display Backlight in Clam ShellPhones, Display and Keypad Backlight, Up to 14 WLED Driver.
Parametrics
TPS61151DRCR absolute maximum ratings: (1)Supply voltages on pin VIN: -0.3 to 7V; (2)Voltages on pins SEL1/2, ISET1/2(2): -0.3 to 7V; (3)Voltage on pin IOUT, SW, IFB1 and IFB2(2): 30V; (4)Continuous power dissipation: See Dissipation Rating Table; (5)Operating junction temperature range: -40 to 150℃; (6)Storage temperature range: -65 to 150℃; (7)Lead Temperature (soldering, 10 sec): 260℃.
Features
TPS61151DRCR features: (1)2.5-V to 6-V Input Voltage Range; (2)Two Outputs Each up to 27 V; (3)0.7-A Integrated Switch; (4)Built-In Power Diode; (5)1.2-MHz Fixed PWM Frequency; (6)Individually Programmable Output Current; (7)Input-to-Output Isolation; (8)Built-In Soft Start; (9)Overvoltage Protection; (10)Up to 83% Efficiency; (11)Up to 30 kHz PWM Dimming Frequency; (12)Available in a 10 Pin, 3 × 3 mm QFN Package.
Diagrams

| Image | Part No | Mfg | Description | ![]() |
Pricing (USD) |
Quantity | ||||||||||||
|---|---|---|---|---|---|---|---|---|---|---|---|---|---|---|---|---|---|---|
![]() |
![]() TPS61151DRCR |
![]() Texas Instruments |
![]() LED Lighting Drivers Dual 700mA Switch 1.2MHz Boost Cnvrtr |
![]() Data Sheet |
![]()
|
|
||||||||||||
![]() |
![]() TPS61151DRCRG4 |
![]() Texas Instruments |
![]() LED Lighting Drivers Dual 700mA Switch 1.2MHz Boost Cnvrtr |
![]() Data Sheet |
![]()
|
|
||||||||||||
(China (Mainland))









