Product Summary
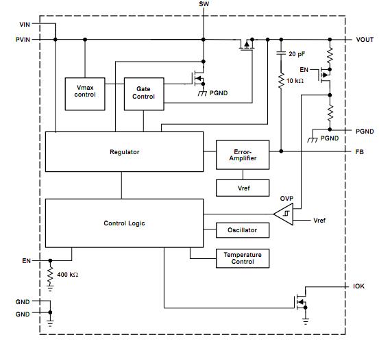
The TPS61058DRCR is a fixed frequency, synchronous boost dc-dc converter with an integrated down conversion mode. The device is optimized for driving high power single cell white LEDs up to 800 mA from a 2.7-V to 5.5-V input. The LED current can be programmed to different levels (e.g. torch, flashlight) by a set of external resistors. The applications of the TPS61058DRCR include Torch/Camera White LED Supply for Cell Phones, Smart-Phones and PDAs.
Parametrics
TPS61058DRCR absolute maximum ratings: (1)Input voltage range on PVIN, VIN, EN, FB, IOK, SW, VOUT: -0.3 V to 7 V; (2)Power dissipation: Internally limite; (3)Operation temperature range, TA: -40℃ to 85℃; (4)Maximum operating junction temperature, TJ (max): 150℃; (5)Storage temperature range, Tstg: -65℃ to 150℃.
Features
TPS61058DRCR features: (1)80% Efficient Synchronous Boost Converter, 500-mA LED Current From 3.3-V Input (TPS61058); 800-mA LED Current From 3.3-V Input; (2)(TPS61059); (3)Input Voltage Range: 2.7 V to 5.5 V; (4)Fixed Frequency 650 kHz (Typ) Operation; (5)LED Disconnect During Shutdown; (6)Open/Shorted LED Protection; (7)Over-Temperature Protection; (8)Low Shutdown Current: 100 nA (Typ); (9)Total Solution Of Less Than 80 mm 2; (10)Small 3mm x 3mm QFN-10 Package.
Diagrams

| Image | Part No | Mfg | Description | ![]() |
Pricing (USD) |
Quantity | ||||||||||||
|---|---|---|---|---|---|---|---|---|---|---|---|---|---|---|---|---|---|---|
![]() |
![]() TPS61058DRCR |
![]() Texas Instruments |
![]() LED Lighting Drivers Hi-Power Single Cell White LED Driver |
![]() Data Sheet |
![]()
|
|
||||||||||||
![]() |
![]() TPS61058DRCRG4 |
![]() Texas Instruments |
![]() LED Lighting Drivers Hi-Power Single Cell White LED Driver |
![]() Data Sheet |
![]()
|
|
||||||||||||
(China (Mainland))









