Product Summary
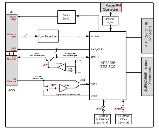
The TPS60403DBVT is a low-power, low noise 24-bit, simultaneously sampling, eight-channel front-end for EEG applications. The digital SPI control interface is provided by the MMB0 Modular EVM motherboard (Rev. D or higher) that connects to the TPS60403DBVT FE evaluation board (Rev A). The device is NOT a reference design for EEG applications; rather, its purpose is to expedite evaluation and system development. The output of the TPS60403DBVT yields a raw, unfiltered EEG signal.
Features
TPS60403DBVT features: (1)Configurable for bipolar or unipolar supply operation; (2)Configurable for internal and external clock and reference via jumper settings; (3)Configurable for dc-coupled inputs; (4)External bias electrode drive; (5)Option to provide a common reference to all channels negative terminals.; (6)Option to select any electrode as reference electrode; (7)Option to choose any electrode as bias electrode; (8)External shield drive amplifier.
Diagrams

| Image | Part No | Mfg | Description | ![]() |
Pricing (USD) |
Quantity | ||||||||||||
|---|---|---|---|---|---|---|---|---|---|---|---|---|---|---|---|---|---|---|
![]() |
![]() TPS60403DBVT |
![]() Texas Instruments |
![]() Charge Pumps Unreg 60mA Chrg PmpV |
![]() Data Sheet |
![]()
|
|
||||||||||||
![]() |
![]() TPS60403DBVTG4 |
![]() Texas Instruments |
![]() Charge Pumps 60mA Charge Pump Voltage Inverter |
![]() Data Sheet |
![]()
|
|
||||||||||||
(China (Mainland))









