Product Summary
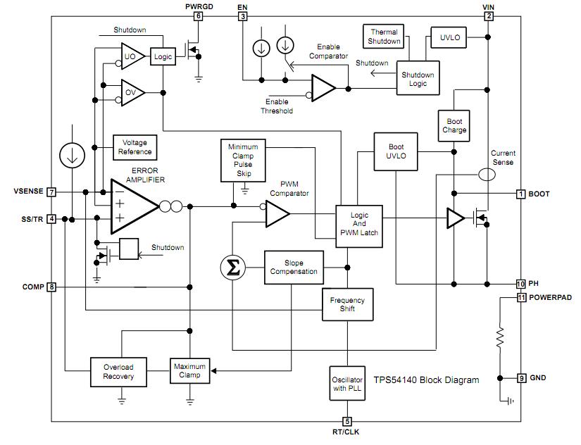
The TPS54140DGQ is a 42V, 1.5A, step down regulator with an integrated high side MOSFET. Current mode control provides simple external compensation and flexible component selection. A low ripple pulse skip mode reduces the no load, regulated output supply current to 116 μA. Using the enable pin, shutdown supply current is reduced to 1.3 μA. Under voltage lockout is internally set at 2.5V, but can be increased using the enable pin. The output voltage startup ramp is controlled by the slow start pin that can also be configured for sequencing/tracking. The applications of the TPS54140DGQ include 12-V and 24-V Industrial and Commercial Low Power Systems, Aftermarket Auto Accessories: Video, GPS, Entertainment.
Parametrics
TPS54140DGQ absolute maximum ratings: (1)Input voltage, VIN: -0.3 to 47V; EN: -0.3 to 5V; BOOT: 55V; VSENSE: -0.3 to 3V; COMP: -0.3 to 3V; PWRGD: -0.3 to 6V; SS/TR: -0.3 to 3V; RT/CLK: -0.3 to 3.6V; (2)Output voltage, PH-BOOT: 8V; PH: -0.6 to 47 V; (3)PH, 10-ns Transient: -2 to 47V; (4)Voltage Difference, PAD to GND: ±200 mV; (5)Source current, EN: 100 μA; BOOT: 100 mA; VSENSE: 10 μA; PH Current: Limit A; RT/CLK: 100 μ A; (6)Sink current, VIN Current: Limit A; COMP: 100 μ A; PWRGD: 10 mA; SS/TR: 200 μ A; (7)Electrostatic Discharge (HBM) QSS 009-105 (JESD22-A114A): 1 kV; (8)Electrostatic Discharge (CDM) QSS 009-147 (JESD22-C101B.01): 500 V; (9)Operating junction temperature: -40 to 150℃; (10)Storage temperature: -65 to 150℃.
Features
TPS54140DGQ features: (1)3.5V to 42V Input Voltage Range; (2)200-mΩ High-Side MOSFET; (3)High Efficiency at Light Loads with a Pulse; (4)Skipping Eco-Mode; (5)116 μ A Operating Quiescent Current; (6)1.3 μ A Shutdown Current; (7)300kHz to 2.5MHz Switching Frequency; (8)Synchronizes to External Clock; (9)Adjustable Slow Start/Sequencing; (10)UV and OV Power Good Output; (11)Adjustable UVLO Voltage and Hysteresis; (12)0.8-V Internal Voltage Reference; (13)MSOP10 Package With PowerPAD; (14)Supported by SwitcherPro Software Tool.
Diagrams

| Image | Part No | Mfg | Description | ![]() |
Pricing (USD) |
Quantity | ||||||||||||
|---|---|---|---|---|---|---|---|---|---|---|---|---|---|---|---|---|---|---|
![]() |
![]() TPS54140DGQ |
![]() Texas Instruments |
![]() DC/DC Switching Regulators 3.5V-42V,1.5A Step Down SWIFT Cnvrtr |
![]() Data Sheet |
![]()
|
|
||||||||||||
![]() |
![]() TPS54140DGQR |
![]() Texas Instruments |
![]() DC/DC Switching Regulators 3.5V-42V,1.5A Step Down SWIFT Cnvrtr |
![]() Data Sheet |
![]()
|
|
||||||||||||
(China (Mainland))









