Product Summary
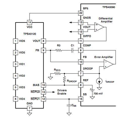
The TPS40120PW is a 6-bit digitally programmed feedback divider designed to work with TPS40090 multiphase controller or other controllers having 0.7V internal reference to support VRM 10.x compliant power supplies. The TPS40120PW is designed to sup-port discrete DC/DC converters for Intel processors using 5-bit (Pentium 4 or Xeon) or 6-bit VID codes with 12.5 mV steps. The applications of the TPS40120PW include Voltage Regulator Modules VRM/EVRD 10.x, Multiphase Processor Power Supplies.
Parametrics
TPS40120PW absolute maximum ratings: (1)VIN, Input voltage range, VID0, VID1, VID2, VID3, VID4, VID5, VOUT: -0.3 to 5.5 V; (2)VOUT, Output voltage range, FB, NCPU2: -0.3 to 5.5V; VCC, NCPU1: -0.3 to 7.0V; (3)TA, Operating ambient temperature range -40 to 85℃; (4)Tstg, Storage temperature: -55 to 150℃.
Features
TPS40120PW features: (1)VRM 10.x VID Code Table; (2)14-Pin TSSOP.
Diagrams

| Image | Part No | Mfg | Description | ![]() |
Pricing (USD) |
Quantity | ||||||||||||
|---|---|---|---|---|---|---|---|---|---|---|---|---|---|---|---|---|---|---|
![]() |
![]() TPS40120PWR |
![]() Texas Instruments |
![]() DC/DC Switching Controllers Progr Feedback Divider |
![]() Data Sheet |
![]()
|
|
||||||||||||
![]() |
![]() TPS40120PWRG4 |
![]() Texas Instruments |
![]() DC/DC Switching Controllers Progr Feedback Divider |
![]() Data Sheet |
![]()
|
|
||||||||||||
![]() |
![]() TPS40120PWG4 |
![]() Texas Instruments |
![]() DC/DC Switching Controllers Progr Feedback Divider |
![]() Data Sheet |
![]()
|
|
||||||||||||
![]() |
![]() TPS40120PW |
![]() Texas Instruments |
![]() DC/DC Switching Controllers Programable Feedback Divider |
![]() Data Sheet |
![]()
|
|
||||||||||||
(China (Mainland))









