Product Summary
The TPS40040DRBT is a DC-to-DC controller designed to operate from a 2.25-V to 5.5-V input source. To reduce the number of external components, several operating parameters are fixed internally; namely, frequency, soft start time, and short circuit protection (SCP) levels. For example, the operating frequencies of the TPS40040DRBT are 300kHz/600 kHz, respectively. The applications of the include Point of Load, Telecommunications, DC to DC Modules, Set Top Boxes.
Parametrics
TPS40040DRBT absolute maximum ratings: (1)VDD: 6.5V; (2)SW: -3 to 10.5V; (3)SW, transient (< 50 ns): -5V; (4)BOOT: SW+6.5V; (5)HDRV: SW to SW +6.5V; (6)EN, FB, LDRV: -0.3 to 6.5V; (7)COMP: -0.3 to 3V; (8)Operating junction temperature: -40 to 150℃; (9)Storage junction temperature: -55 to 150℃.
Features
TPS40040DRBT features: (1)2.25-V to 5.5-V Input; (2)Output Voltage from 0.6 V to 90% of VIN; (3)High-Side Drive for N-Channel FET; (4)Supports Pre-Biased Outputs; (5)Adaptive Anti-Cross Conduction Gate Drive; (6)1%, 0.6-V Reference; (7)Two Fixed Switching Frequency Versions, TPS40040 (300 kHz) and TPS40041 (600 kHz); (8)Three Selectable Short Circuit Protection Levels of 105 mV, 180 mV and 310 mV; (9)Hiccup Restart from Faults; (10)Voltage Mode Control; (11)Active Low Enable; (12)Thermal Shutdown Protection at 145℃; (13)8-Pin, 3-mm x 3-mm SON with Ground Connection to Thermal Pad.
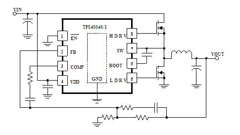
Diagrams

| Image | Part No | Mfg | Description | ![]() |
Pricing (USD) |
Quantity | ||||||||||||
|---|---|---|---|---|---|---|---|---|---|---|---|---|---|---|---|---|---|---|
![]() |
![]() TPS40040DRBT |
![]() Texas Instruments |
![]() DC/DC Switching Controllers Low Vin Synch Buck DC/DC Controller |
![]() Data Sheet |
![]()
|
|
||||||||||||
![]() |
![]() TPS40040DRBTG4 |
![]() Texas Instruments |
![]() DC/DC Switching Controllers Lo Vin Synch Buck DC/DC Cntrlr |
![]() Data Sheet |
![]()
|
|
||||||||||||
(China (Mainland))









