Product Summary
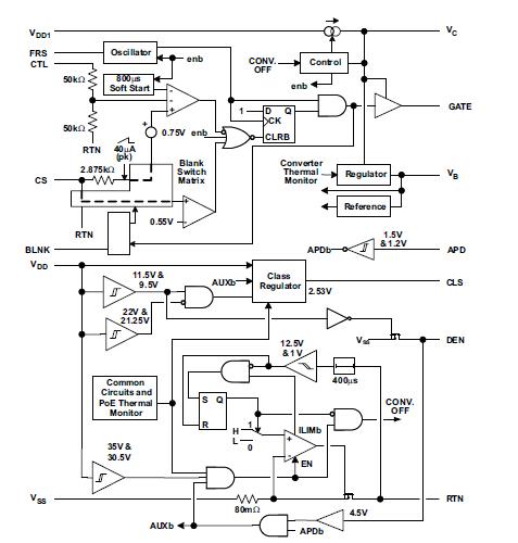
The TPS23753APW is a combined Power over Ethernet (PoE) powered device (PD) interface and current-mode dc/dc controller optimized specifically for isolated converter designs. The PoE implementation supports the IEEE 802.3at standard as a 13 W type 1 PD. The requirements for an IEEE 802.3at type 1 device are a superset of IEEE 802.3-2008 (originally IEEE 802.3af). The TPS23753APW supports a number of input-voltage ORing options including highest voltage, external adapter preference, and PoE preference. The applications of the TPS23753APW include IEEE 802.3at Compliant Powered Devices, VoIP Telephones, Access Points, Security Cameras.
Parametrics
TPS23753APW absolute maximum ratings: (1)VI Input voltage range, VDD, VDD1, DEN, RTN(2): -0.3 to 100 V; VDD1 to RTN: -0.3 to 100 V; CLS(3): -0.3 to 6.5 V; [APD, BLNK(3), CTL, FRS(3), VB(3)] to RTN: -0.3 to 6.5 V; CS to RTN: -0.3 to VB V; VC to RTN: -0.3 to 19 V; GATE(3) to RTN: -0.3 to VC + 0.3 V; (2)Sourcing current, VB: Internally limited mA; (3)Average sourcing or sinking current, GATE: 25 mARMS; (4)ESD rating, HBM: 2 kV; CDM: 500 V; (5)ESD -system level (contact/air)(4): 8/15 kV; (6)TJ Operating junction temperature range: -40 to Internally Limited℃.
Features
TPS23753APW features: (1)Enhanced ESD Ride-Through Capability; (2)Optimized for Isolated Converters; (3)Complete PoE Interface; (4)Adapter ORing Support; (5)12 V Adapter Support; (6)Programmable Frequency with Synch; (7)Robust 100 V, 0.7 Ω Hotswap MOSFET; (8)Small TSSOP 14 Package; (9)15 kV / 8 kV System Level ESD Capable; (10)-40℃ to 125℃ Junction Temperature Range; (11)Design Procedure Application Note - SLVA305; (12)Adapter ORing Application Note - SLVA306.
Diagrams

| Image | Part No | Mfg | Description | ![]() |
Pricing (USD) |
Quantity | ||||||||||||
|---|---|---|---|---|---|---|---|---|---|---|---|---|---|---|---|---|---|---|
![]() |
![]() TPS23753APW |
![]() Texas Instruments |
![]() Hot Swap & Power Distribution PoE Inter and Iso Conv Contr |
![]() Data Sheet |
![]()
|
|
||||||||||||
![]() |
![]() TPS23753APWR |
![]() Texas Instruments |
![]() Hot Swap & Power Distribution PoE Inter and Iso Conv Contr |
![]() Data Sheet |
![]()
|
|
||||||||||||
(China (Mainland))









