Product Summary
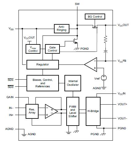
The TPA2013D1RGPR is a high efficiency Class-D audio power amplifier with an integrated boost converter. It drives up to 2.7 W (10% THD+N) into a 4 Ω speaker. With 85% typical efficiency, the TPA2013D1RGPR helps extend battery life when playing audio. The built-in boost converter generates the voltage rail for the Class-D amplifier. This provides a louder audio output than a stand-alone amplifier connected directly to the battery. It also maintains a consistent loudness, regardless of battery voltage. Additionally, the boost converter can be used to supply external devices. The applications of the TPA2013D1RGPR include Cell Phones, PDA, GPS, Portable Electronics.
Parametrics
TPA2013D1YZHR absolute maximum ratings: (1)VDD Supply voltage: -0.3 to 6 V; (2)VI Input voltage, Vi: SDb, SDd, IN+, IN–, VCCFB: -0.3 to VDD + 0.3 V; (3)Continuous total power dissipation: See Dissipation Rating Table; (4)TA Operating free-air temperature range: -40 to 85℃; (5)TJ Operating junction temperature range: -40 to 150℃; (6)Tstg Storage temperature range: -65 to 150℃.
Features
TPA2013D1YZHR features: (1)High Efficiency Integrated Boost Converter (Over 90% Efficiency); (2)2.2-W into an 8-Ω Load from a 3.6-V Supply; (3)2.7-W into an 4-Ω Load from a 3.6-V Supply; (4)Operates from 1.8 V to 5.5 V; (5)Efficient Class-D Prolongs Battery Life; (6)Independent Shutdown for Boost Converter and Class-D Amplifier; (7)Differential Inputs Reduce RF Common Noise; (8)Built-in INPUT Low Pass Filter Decreases RF and Out of Band Noise Sensitivity; (9)Synchronized Boost and Class-D Eliminates Beat Frequencies; (10)Thermal and Short-Circuit Protection; (11)Available in 2.275 mm x 2.275 mm 16-ball WCSP and 4 mm x 4 mm 20-Lead QFN Packages; (12)3 Selectable Gain Settings of 2 V/V, 6 V/V, and 10 V/V.
Diagrams

| Image | Part No | Mfg | Description | ![]() |
Pricing (USD) |
Quantity | ||||||||||||
|---|---|---|---|---|---|---|---|---|---|---|---|---|---|---|---|---|---|---|
![]() |
![]() TPA2013D1YZHR |
![]() Texas Instruments |
![]() Audio Amplifiers 2.7W OUTPUT PWR MONO CLASS-D AUD AMP |
![]() Data Sheet |
![]()
|
|
||||||||||||
| Image | Part No | Mfg | Description | ![]() |
Pricing (USD) |
Quantity | ||||||||||||
![]() |
![]() TPA200 |
![]() STMicroelectronics |
![]() TVS Diodes - Transient Voltage Suppressors 200V 50uA Bidirect |
![]() Data Sheet |
![]() Negotiable |
|
||||||||||||
![]() |
![]() TPA2000D1 |
![]() Other |
![]() |
![]() Data Sheet |
![]() Negotiable |
|
||||||||||||
![]() |
![]() TPA2000D1EVM |
![]() Texas Instruments |
![]() Audio IC Development Tools TPA2000D1 Eval Mod |
![]() Data Sheet |
![]() Negotiable |
|
||||||||||||
![]() |
![]() TPA2000D1GQCR |
![]() Texas Instruments |
![]() Audio Amplifiers Mono Filter-Free Class-D |
![]() Data Sheet |
![]()
|
|
||||||||||||
![]() |
![]() TPA2000D1PW |
![]() Texas Instruments |
![]() Audio Amplifiers 2W Class-D |
![]() Data Sheet |
![]()
|
|
||||||||||||
![]() |
![]() TPA2000D1PWG4 |
![]() Texas Instruments |
![]() Audio Amplifiers Mono Filter-Free Class-D |
![]() Data Sheet |
![]()
|
|
||||||||||||
(China (Mainland))









