Product Summary
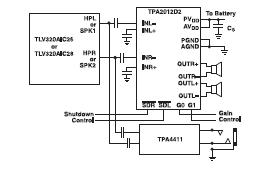
The TPA2012D2RTJR is a stereo, filter-free, Class-D audio amplifier (class-D amp) available in a WCSP, QFN, or PWP package. The TPA2012D2RTJR only requires two external components for operation. The TPA2012D2RTJR features independent shutdown controls for each channel. The gain can be selected to 6, 12, 18, or 24 dB utilizing the G0 and G1 gain select pins. High PSRR and differential architecture provide increased immunity to noise and RF rectification. In addition to these features, a fast startup time and small package size make the TPA2012D2RTJR class-D amp an ideal choice for both cellular handsets and PDAs. The applications of the TPA2012D2RTJR include Wireless or Cellular Handsets and PDAs, Portable DVD Player, Notebook PC, Portable Radio, Portable Gaming, Educational Toys, USB Speakers.
Parametrics
TPA2012D2RTJR absolute maximum ratings: (1)VDD Supply voltage(2), In active mode: -0.3 V to 6 V; In SHUTDOWN mode: -0.3 V to 7 V; (2)VI Input voltage: -0.3 V to VDD + 0.3 V; (3)Continuous total power dissipation: See Dissipation Rating Table; (4)TA Operating free-air temperature: -40 to 85℃; (5)TJ Operating junction temperature: -40 to 150℃; (6)Tstg Storage temperature: -65 to 85℃.
Features
TPA2012D2RTJR features: (1)Output Power By Package: QFN: 2.1 W/Ch Into 4 W at 5 V; 1.4 W/Ch Into 8 W at 5 V; 720 mW/Ch Into 8 W at 3.6 V; WCSP: 1.2 W/Ch Into 4 W at 5 V; 1.3 W/Ch Into 8 W at 5 V; 720 mW/Ch Into 8 W at 3.6 V; (2)Only Two External Components Required; (3)Power Supply Range: 2.5 V to 5.5 V; (4)Independent Shutdown Control for Each Channel; (5)Selectable Gain of 6, 12, 18, and 24 dB; (6)Internal Pulldown Resistor On Shutdown Pins; (7)High PSRR: 77 dB at 217 Hz; (8)Fast Startup Time (3.5 ms); (9)Low Supply Current; (10)Low Shutdown Current; (11)Short-Circuit and Thermal Protection; (12)Space Saving Packages, 2,01 mm X 2,01 mm NanoFree WCSP (YZH); 4 mm X 4 mm Thin QFN (RTJ) with PowerPAD.
Diagrams

| Image | Part No | Mfg | Description | ![]() |
Pricing (USD) |
Quantity | ||||||||||||
|---|---|---|---|---|---|---|---|---|---|---|---|---|---|---|---|---|---|---|
![]() |
![]() TPA2012D2RTJR |
![]() Texas Instruments |
![]() Audio Amplifiers 2.1W Stereo Class-D Aud Power Amplifier |
![]() Data Sheet |
![]()
|
|
||||||||||||
![]() |
![]() TPA2012D2RTJRG4 |
![]() Texas Instruments |
![]() Audio Amplifiers 2.1W Stereo Class-D Aud Power Amplifier |
![]() Data Sheet |
![]()
|
|
||||||||||||
(China (Mainland))









