Product Summary
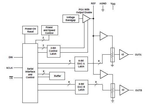
The TLV5626ID is a dual 8-bit voltage output DAC with a flexible 3-wire serial interface. The serial interface allows glueless interface to TMS320 and SPIE, QSPIE, and MicrowireE serial ports. It is programmed with a 16-bit serial string containing 2 control and 8 data bits. The resistor string output voltage is buffered by a ×2 gain rail-to-rail output buffer. The buffer features a Class AB output stage to improve stability and reduce settling time. The programmable settling time of the DAC allows the designer to optimize speed versus power dissipation. With its on-chip programmable precision voltage reference, the TLV5626ID simplifies overall system design. The applications of the TLV5626ID include Digital Servo Control Loops, Digital Offset and Gain Adjustment, Industrial Process Control, Machine and Motion Control Devices, Mass Storage Devices.
Parametrics
TLV5626ID absolute maximum ratings: (1)Supply voltage (VDD-GND): 7 V; (2)Digital input voltage range: GND -0.3 V to VDD + 0.3 V; (3)Reference input voltage range, VID: GND -0.3 V to VDD + 0.3 V; (4)Operating free-air temperature range, TA: 0℃ to 70℃; (5)Storage temperature range, Tstg: -50℃ to 150℃; (6)Lead temperature 1,6 mm (1/16 inch) from case for 10 seconds: 260℃.
Features
TLV5626ID features: (1)Dual 8-Bit Voltage Output DAC; (2)Programmable Internal Reference; (3)Programmable Settling Time: 0.8 ms in Fast Mode, 2.8 ms in Slow Mode; (4)Compatible With TMS320 and SPIE Serial Ports; (5)Differential Nonlinearity <0.1 LSB Typ; (6)Monotonic Over Temperature.
Diagrams

| Image | Part No | Mfg | Description | ![]() |
Pricing (USD) |
Quantity | ||||||||||||
|---|---|---|---|---|---|---|---|---|---|---|---|---|---|---|---|---|---|---|
![]() |
![]() TLV5626ID |
![]() Texas Instruments |
![]() DAC (D/A Converters) Dual 8bit DAC |
![]() Data Sheet |
![]()
|
|
||||||||||||
![]() |
![]() TLV5626IDG4 |
![]() Texas Instruments |
![]() DAC (D/A Converters) 8-Bit 1 us Dual DAC Serial Input |
![]() Data Sheet |
![]()
|
|
||||||||||||
![]() |
![]() TLV5626IDR |
![]() Texas Instruments |
![]() DAC (D/A Converters) 8-Bit 1 us Dual DAC Serial Input |
![]() Data Sheet |
![]()
|
|
||||||||||||
![]() |
![]() TLV5626IDRG4 |
![]() Texas Instruments |
![]() DAC (D/A Converters) 8-Bit 1 us Dual DAC Serial Input |
![]() Data Sheet |
![]()
|
|
||||||||||||
(China (Mainland))









