Product Summary
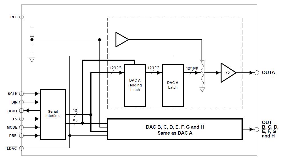
The TLV5608IPW is a pin-compatible, eight-channel, 10-bit voltage output DAC each with a flexible serial interface. The serial interface allows glueless interface to TMS320 and SPI, QSPI, and Microwire serial ports. It is programmed with a 16-bit serial string containing 4 control and 12 data bits. Additional features are a power-down mode, an LDAC input for simultaneous update of all eight DAC outputs, and a data output which can be used to cascade multiple devices. The applications of the TLV5608IPW include Digital Servo Control Loops, Digital Offset and Gain Adjustment, Industrial Process Control, Machine and Motion Control Devices, Mass Storage Devices.
Parametrics
TLV5608IPW absolute maximum ratings: (1)Supply voltage (AVDD, DVDD to GND): 7 V; (2)Reference input voltage: -0.3 V to AVDD + 0.3 V; (3)Digital input voltage range: -0.3 V to DVDD + 0.3 V; (4)Operating free-air temperature range, TA: -40℃ to 85℃; (5)Storage temperature range, Tstg: -65°C to 150℃; (6)Lead temperature 1,6 mm (1/16 inch) from case for 10 seconds: 260℃.
Features
TLV5608IPW features: (1)Eight Voltage Output DACs in One Package: 10-Bit; (2)Programmable Settling Time vs Power Consumption, 1 μs In Fast Mode; 3 μs In Slow Mode; (3)Compatible With TMS320 and SPI. Serial Ports; (4)Monotonic Over Temperature; (5)Low Power Consumption: 18 mW In Slow Mode at 3-V; 48 mW In Fast Mode at 3-V; (6)Reference Input Buffers; (7)Power-Down Mode; (8)Buffered, High Impedance Reference Inputs; (9)Data Output for Daisy-Chaining.
Diagrams

| Image | Part No | Mfg | Description | ![]() |
Pricing (USD) |
Quantity | ||||||||||||
|---|---|---|---|---|---|---|---|---|---|---|---|---|---|---|---|---|---|---|
![]() |
![]() TLV5608IPW |
![]() Texas Instruments |
![]() DAC (D/A Converters) 10bit 8Chl DAC |
![]() Data Sheet |
![]()
|
|
||||||||||||
![]() |
![]() TLV5608IPWG4 |
![]() Texas Instruments |
![]() DAC (D/A Converters) 2.7V to 5.5V 10-Bit 8-Ch Ser |
![]() Data Sheet |
![]()
|
|
||||||||||||
![]() |
![]() TLV5608IPWR |
![]() Texas Instruments |
![]() DAC (D/A Converters) 2.7V to 5.5V 10-Bit 8-Ch Ser |
![]() Data Sheet |
![]()
|
|
||||||||||||
![]() |
![]() TLV5608IPWRG4 |
![]() Texas Instruments |
![]() DAC (D/A Converters) 2.7V to 5.5V 10-Bit 8-Ch Ser |
![]() Data Sheet |
![]()
|
|
||||||||||||
(China (Mainland))









