Product Summary
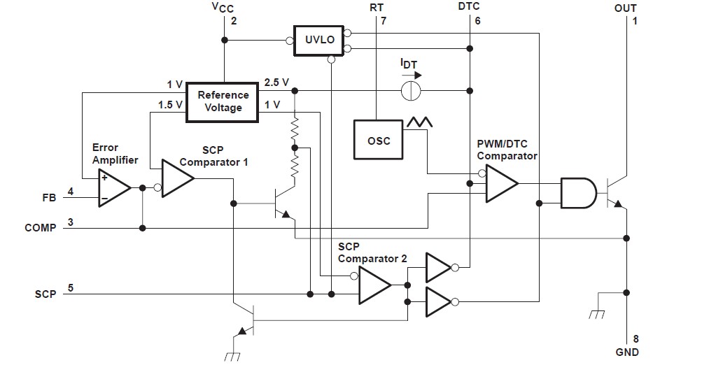
The TL5001ACDR is a pulse-width-modulation control circuit. Designed primarily for power-supply control, the TL5001ACDR contains an error amplifier, a regulator, an oscillator, a PWM comparator with a dead-time-control input, undervoltage lockout (UVLO), short-circuit protection (SCP), and an open-collector output transistor. The TL5001ACDR has a typical reference voltage tolerance of ±3% compared to ±5% for the TL5001ACDR. The error-amplifier common-mode voltage ranges from 0 V to 1.5 V. The noninverting input of the error amplifier is connected to a 1-V reference. Dead-time control (DTC) can be set to provide 0% to 100% dead time by connecting an external resistor between DTC and GND. The oscillator frequency is set by terminating RT with an external resistor to GND. During low VCC conditions, the UVLO circuit turns the output off until VCC recovers to its normal operating range.
Parametrics
TL5001ACDR absolute maximum ratings: (1)Supply voltage, VCC (see Note 1): 41 V; (2)Amplifier input voltage, VI(FB): 20 V; (3)Output voltage, VO, OUT: 51 V; (4)Output current, IO, OUT: 21 mA; (5)Output peak current, IO(peak), OUT: 100 mA; (6)Operating ambient temperature range, TA: TL5001C, TL5001AC: –20℃ to 85℃; (7)Storage temperature range, Tstg: –65℃ to 150℃; (8)Lead temperature 1,6 mm (1/16 inch)from case for 10 seconds: 260℃.
Features
TL5001ACDR features: (1)Complete PWM Power Control; (2)3.6-V to 40-V Operation; (3)Internal Undervoltage-Lockout Circuit; (4)Internal Short-Circuit Protection; (5)Oscillator Frequency 20 kHz to 500 kHz; (6)Variable Dead Time Provides Control Over Total Range; (7)±3% Tolerance on Reference Voltage (TL5001A); (8)Available in Q-Temp Automotive HighRel Automotive Applications Configuration Control / Print Support Qualification to Automotive Standards.
Diagrams

| Image | Part No | Mfg | Description | ![]() |
Pricing (USD) |
Quantity | ||||||||||||
|---|---|---|---|---|---|---|---|---|---|---|---|---|---|---|---|---|---|---|
![]() |
![]() TL5001ACDR |
![]() Texas Instruments |
![]() Soft Switching PWM Controllers PWM Controller |
![]() Data Sheet |
![]()
|
|
||||||||||||
![]() |
![]() TL5001ACDRG4 |
![]() Texas Instruments |
![]() Soft Switching PWM Controllers w/Wide Input Voltage Range |
![]() Data Sheet |
![]()
|
|
||||||||||||
(China (Mainland))









