Product Summary
The OPA2735AIDGKT is a CMOS operational amplifier. It uses auto-zeroing techniques to simultaneously provide low offset voltage (5µV max) and near-zero drift over time and temperature. These miniature, high-precision, low quiescent current amplifiers offer high input impedance and rail-to-rail output swing within 50mV of the rails. Either single or bipolar supplies can be used in the range of +2.7V to +12V (±1.35V to ±6V). The OPA2735AIDGKT is optimized for low-voltage, single-supply operation. The applications of the OPA2735AIDGKT are (1)transducer applications; (2)temperature measurements; (3)electronic scales; (4)medical instrumentation; (5)battery-powered instruments; (6)handheld test equipment.
Parametrics
OPA2735AIDGKT absolute maximum ratings: (1)Supply Voltage: +13.2V; (2)Signal Input Terminals, Voltage: (V-) - 0.5V to (V+) + 0.5V; (3)Current: ±10mA; (4)Output Short Circuit: Continuous; (5)Operating Temperature: -40 to +150℃; (6)Storage Temperature: -65 to +150℃; (7)Junction Temperature: +150℃; (8)Lead Temperature (soldering, 10s): +300℃; (9)ESD Rating (Human Body Model): 1000V; (10)ESD Rating (Human Body Model): 2000V.
Features
OPA2735AIDGKT features: (1)low offset voltage: 5μV (max); (2)zero drift: 0.05μV/℃ max; (3)quiescent current: 750μA (max); (4)single-supply operation; (5)low bias current: 200pA (max); (6)shutdown; (7)MicroSIZE packages; (8)wide supply range: 2.7V to 12V.
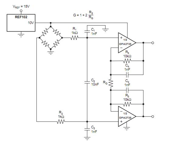
Diagrams

| Image | Part No | Mfg | Description | ![]() |
Pricing (USD) |
Quantity | ||||||||||||
|---|---|---|---|---|---|---|---|---|---|---|---|---|---|---|---|---|---|---|
![]() |
![]() OPA2735AIDGKT |
![]() Texas Instruments |
![]() Operational Amplifiers - Op Amps 0.05uV/degC single- supply CMOS |
![]() Data Sheet |
![]()
|
|
||||||||||||
![]() |
![]() OPA2735AIDGKTG4 |
![]() Texas Instruments |
![]() Operational Amplifiers - Op Amps 0.05uV/degC single- supply CMOS |
![]() Data Sheet |
![]()
|
|
||||||||||||
(China (Mainland))









