Product Summary
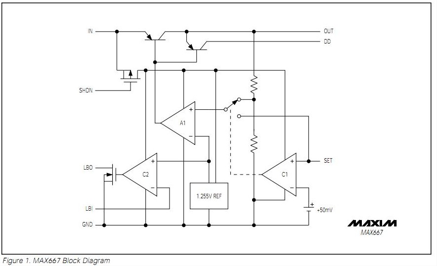
The MAX667ESA+T is a low-dropout, positive, linear voltage regulator. With no load, the MAX667ESA+T has a typical quiescent current of 20μA. At 200mA of output current, the input/output voltage differ-ential is typically 150mV. Other features of the MAX667ESA+T include a low-voltage detector to indicate power failure, as well as early-warning and low-dropout detectors to indicate an imminent loss of output voltage regulation. A shutdown control disables the output and puts the circuit into a low quiescent-current mode. The applications of the MAX667ESA+T include Battery-Powered Devices, Pagers and Radio Control Receivers, Portable Instruments and Solar-Powered Instruments.
Parametrics
MAX667ESA+T absolute maximum ratings: (1)Input Supply Voltage: +18V; (2)Output Short Circuited to Ground: 1sec; (3)LBO Output Sink Current: 50mA; (4)LBO Output Voltage: GND to VOUT; (5)SHDN Input Voltage: -0.3V to (VIN + 0.3V); (6)Input Voltages LBI, SET: -0.3V to (VIN - 1.0V); (7)Continuous Power Dissipation: 727mW; (8)Operating Temperature Ranges: 0 to +70℃; (9)Storage Temperature Range: -65 to +160℃; (10)Lead Temperature (soldering, 10sec): +300℃.
Features
MAX667ESA+T features: (1)350mV Max Dropout at 200mA; (2)250mA Output Current; (3)Normal Mode: 20μA Typ Quiescent Current; Shutdown Mode: 0.2μA Typ Quiescent Current; (4)Low-Battery Detector; (5)Fixed +5V (Min Component Count) or Adjustable Output; (6)+3.5V to +16.5V Input; (7)Dropout Detector Output; (8)10μF Output Capacitor.
Diagrams

| Image | Part No | Mfg | Description | ![]() |
Pricing (USD) |
Quantity | ||||||||||||
|---|---|---|---|---|---|---|---|---|---|---|---|---|---|---|---|---|---|---|
![]() |
![]() MAX667ESA+T |
![]() Maxim Integrated Products |
![]() Low Dropout (LDO) Regulators 5V Programmable Voltage Regulator |
![]() Data Sheet |
![]()
|
|
||||||||||||
| Image | Part No | Mfg | Description | ![]() |
Pricing (USD) |
Quantity | ||||||||||||
![]() |
![]() MAX6001 |
![]() Other |
![]() |
![]() Data Sheet |
![]() Negotiable |
|
||||||||||||
![]() |
![]() MAX6001EUR+T |
![]() Maxim Integrated Products |
![]() Voltage & Current References Low-Power Low-Drop Voltage Ref |
![]() Data Sheet |
![]()
|
|
||||||||||||
![]() |
![]() MAX6001EUR-T |
![]() Maxim Integrated Products |
![]() Voltage & Current References |
![]() Data Sheet |
![]() Negotiable |
|
||||||||||||
![]() |
![]() MAX6002 |
![]() Other |
![]() |
![]() Data Sheet |
![]() Negotiable |
|
||||||||||||
![]() |
![]() MAX6002EUR/V+T |
![]() Maxim Integrated Products |
![]() Voltage & Current References Low-Power Low-Drop Voltage Ref |
![]() Data Sheet |
![]() Negotiable |
|
||||||||||||
![]() |
![]() MAX6002EUR+T |
![]() Maxim Integrated Products |
![]() Voltage & Current References Low-Power Low-Drop Voltage Ref |
![]() Data Sheet |
![]()
|
|
||||||||||||
(China (Mainland))










