Product Summary
The LMH6647MFX is a true single supply voltage feedback amplifier. It offers high speed (130MHz), low distortion (-62dBc), and exceptionally high output current (approximately 75mA) at low cost and with reduced power consumption when compared against existing devices with similar performance. Input common mode voltage range of lmh6643ma extends to 0.5V below V- and 1V from V+. Output voltage range extends to within 40mV of either supply rail, allowing wide dynamic range especially desirable in low voltage applications. The output stage of LMH6647MFX is capable of approximately 75mA in order to drive heavy loads. Fast output Slew Rate (130V/μs) ensures large peak-to-peak output swings can be maintained even at higher speeds, resulting in exceptional full power bandwidth of 40MHz with a 3V supply. These characteristics of LMH6647MFX, along with low cost, are ideal features for a multitude of industrial and commercial applications.
Parametrics
LMH6647MFX absolute maximum ratings: (1)ESD Tolerance: 2KV; 200V (Note 9); (2)VIN Differential: ±2.5V; (3)Output Short Circuit Duration: (Note 3), (Note 11); (4)Supply Voltage (V+ - V-): 13.5V; (5)Voltage at Input/Output pins: V+ +0.8V, V- -0.8V; (6)Input Current: ±10mA; (7)Storage Temperature Range: -65℃ to +150℃; (8)Junction Temperature (Note 4): +150℃; (9)Infrared or Convection Reflow(20 sec): 235℃; (10)Wave Soldering Lead Temp.(10 sec): 260℃.
Features
LMH6647MFX features: (1)-3dB BW (AV = +1) 130MHz; (2)Supply voltage range 3V to 12.8V; (3)Slew rate (Note 8), (AV = -1) 130V/μs; (4)Supply current (no load) 2.7mA/amp; (5)Output short circuit current +115mA/.145mA; (6)Linear output current ±75mA; (7)Input commomode volt. 0.5V beyond V., 1V from V+; (8)Output voltage swing 40mV from rails; (9)Input voltage noise (100kHz) 17nV/; (10)Input current noise (100kHz) 0.9pA/; (11)THD (5MHz, RL = 2kΩ, VO = 2VPP, AV = +2) .62dBc; (12)Settling time 68ns; (13)Fully characterized for 3V, 5V, and ±5V; (14)Overdrive recovery 100ns; (15)Output short circuit protected (Note 11); (16)No output phase reversal with CMVR exceeded.
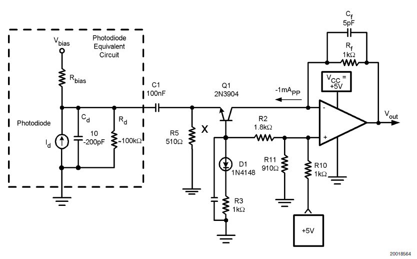
Diagrams

| Image | Part No | Mfg | Description | ![]() |
Pricing (USD) |
Quantity | ||||||||
|---|---|---|---|---|---|---|---|---|---|---|---|---|---|---|
![]() |
![]() LMH6647MFX |
![]() National Semiconductor (TI) |
![]() Operational Amplifiers - Op Amps |
![]() Data Sheet |
![]()
|
|
||||||||
![]() |
![]() LMH6647MFX/NOPB |
![]() National Semiconductor (TI) |
![]() Operational Amplifiers - Op Amps |
![]() Data Sheet |
![]()
|
|
||||||||
(China (Mainland))









