Product Summary
The LMC6036IMX/NOPB is an economical, low voltage op amp capable of rail-to-rail output swing into loads of 600Ω. It is well suited for portable and rechargeable systems. The LMC6036IMX/NOPB also features a well behaved decrease in its specifications at supply voltages below its guaranteed 2.7V operation. The applications of the LMC6036IMX/NOPB are Filters, High Impedance Buffer or Preamplifier, Battery Powered Electronics, Medical Instrumentation.
Parametrics
LMC6036IMX/NOPB absolute maximum ratings: (1)ESD Tolerance: Human Body Model:3000V, Machine Model:300V; (2)Differential Input Voltage:±16V; (3)Supply Voltage:16V; (4)Lead Temperature (soldering, 10 sec.) 260℃; (5)Current at Output Pin:±18mA; (6)Current at Input Pin:±5mA; (7)Current at Power Supply Pin:35mA; (8)Storage Temperature Range:-65℃ to +150℃; (9)Junction Temperature:150℃.
Features
LMC6036IMX/NOPB features: (1)Guaranteed 2.7V, 3V, 5V and 15V Performance; (2)Specified for 2 kΩ and 600Ω Loads; (3)Wide Operating Range: 2.0V to 15.5V; (4)Ultra Low Input Current: 20fA; (5)Rail-to-Rail Output Swing: @ 600Ω: 200mV from either rail at 2.7V, @ 100kΩ: 5mV from either rail at 2.7V; (6)High Voltage Gain: 126dB; (7)Wide Input Common-Mode Voltage Range: -0.1V to 2.3V at VS = 2.7V; (8)Low Distortion: 0.01% at 10kHz; (9)LMC6036 Quad; (10)See AN-1112 for micro SMD considerations.
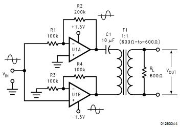
Diagrams

| Image | Part No | Mfg | Description | ![]() |
Pricing (USD) |
Quantity | ||||||||||||
|---|---|---|---|---|---|---|---|---|---|---|---|---|---|---|---|---|---|---|
![]() |
![]() LMC6036IMX/NOPB |
![]() National Semiconductor (TI) |
![]() Operational Amplifiers - Op Amps |
![]() Data Sheet |
![]()
|
|
||||||||||||
| Image | Part No | Mfg | Description | ![]() |
Pricing (USD) |
Quantity | ||||||||||||
![]() |
![]() LMC6001 |
![]() Other |
![]() |
![]() Data Sheet |
![]() Negotiable |
|
||||||||||||
![]() |
![]() LMC6001AIN |
![]() National Semiconductor (TI) |
![]() Operational Amplifiers - Op Amps |
![]() Data Sheet |
![]()
|
|
||||||||||||
![]() |
![]() LMC6001AIN/NOPB |
![]() National Semiconductor (TI) |
![]() Operational Amplifiers - Op Amps ULTRA ULTRA-LOW INPUT CURRENT AMP |
![]() Data Sheet |
![]()
|
|
||||||||||||
![]() |
![]() LMC6001BIN |
![]() National Semiconductor (TI) |
![]() Operational Amplifiers - Op Amps |
![]() Data Sheet |
![]()
|
|
||||||||||||
![]() |
![]() LMC6001BIN/NOPB |
![]() National Semiconductor (TI) |
![]() Operational Amplifiers - Op Amps Ultra Ultra-Low Input Current Amp |
![]() Data Sheet |
![]()
|
|
||||||||||||
![]() |
![]() LMC6001CIN |
![]() |
![]() IC AMP ULTRA LO INPUT CURR 8-DIP |
![]() Data Sheet |
![]() Negotiable |
|
||||||||||||
(China (Mainland))











