Product Summary
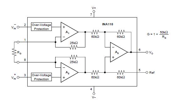
The INA118PB is a low power, general purpose instrumentation amplifier offering excellent accuracy. Its versatile 3-op amp design and small size make the INA118PB ideal for a wide range of applications. Current-feedback input circuitry provides wide bandwidth even at high gain (70kHz at G = 100). A single external resistor sets any gain from 1 to 10,000. Internal input protection can withstand up to ±40V without damage. The applications of the INA118PB include bridge amplifier, thermocouple amplifier, rtd sensor amplifier, medical instrumentation and data acquisition.
Parametrics
INA118PB absolute maximum ratings: (1)Supply Voltage: ±18V; (2)Analog Input Voltage Range: ±40V; (3)Output Short-Circuit (to ground): Continuous; (4)Operating Temperature: –40 to +125℃; (5)Storage Temperature: –40 to +125℃; (6)Junction Temperature:. +150℃; (7)Lead Temperature (soldering, 10s): +300℃.
Features
INA118PB features: (1)low offset voltage: 50mV max; (2)low drift: 0.5mV/℃ max; (3)low input bias current: 5nA max; (4)high CMR: 110dB min; (5)inputs protected to ±40V; (6)wide supply range: ±1.35 to ±18V; (7)low quiescent current: 350mA; (8)8-pin plastic DIP, SO-8.
Diagrams

| Image | Part No | Mfg | Description | ![]() |
Pricing (USD) |
Quantity | ||||||||||||
|---|---|---|---|---|---|---|---|---|---|---|---|---|---|---|---|---|---|---|
![]() |
![]() INA118PB |
![]() Texas Instruments |
![]() Instrumentation Amplifiers Precision Low Power Instrumentation Amp |
![]() Data Sheet |
![]()
|
|
||||||||||||
![]() |
![]() INA118PBG4 |
![]() Texas Instruments |
![]() Instrumentation Amplifiers Precision Low Power Instrumentation Amp |
![]() Data Sheet |
![]()
|
|
||||||||||||
(China (Mainland))









