Product Summary
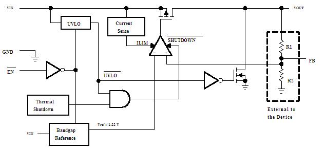
The TPS75918KTTT is a 7.5-A low dropout (LDO) regulator contains four fixed voltage option regulators with integrated power-good (PG) and an adjustable voltage option regulator. The TPS75918KTTT is capable of supplying 7.5 A of output current with a dropout of 400 mV (TPS75933). Therefore, the device is capable of performing a 3.3-V to 2.5-V conversion. Quiescent current is 125 μA at full load and drops below 10 μA when the device is disabled. The TPS75918KTTT is designed to have fast transient response for large load current changes.
Parametrics
TPS75918KTTT absolute maximum ratings: (1)Input voltage range(2)VI: -0.3 V to 6 V; (2)Voltage range at EN: -0.3 V to 6 V; (3)Maximum PG voltage (TPS759xx): 6 V; (4)Peak output current: Internally limited; (5)Continuous total power dissipation: See Dissipation Rating Table; (6)Output voltage, VO (OUTPUT, FB): 5.5 V; (7)Operating junction temperature range, TJ: -40℃ to 150℃; (8)Storage temperature range, Tstg: -65℃ to 150℃; (9)ESD rating, HBM: 2 kV; CDM: 500 V.
Features
TPS75918KTTT features: (1)7.5-A Low-Dropout Voltage Regulator; (2)Available in 1.5-V, 1.8-V, 2.5-V, and 3.3-V Fixed-Output and Adjustable Versions; (3)Open Drain Power-Good (PG) Status Output (Fixed Options Only); (4)Dropout Voltage Typically 400 mV at 7.5 A(TPS75933); (5)Low 125 μA Typical Quiescent Current; (6)Fast Transient Response; (7)3% Tolerance Over Specified Conditions for Fixed-Output Versions; (8)Available in 5-Pin TO-220 and TO-263 Surface-Mount Packages; (9)Thermal Shutdown Protection.
Diagrams

| Image | Part No | Mfg | Description | ![]() |
Pricing (USD) |
Quantity | ||||||||||||
|---|---|---|---|---|---|---|---|---|---|---|---|---|---|---|---|---|---|---|
![]() |
![]() TPS75918KTTTG3 |
![]() Texas Instruments |
![]() Low Dropout (LDO) Regulators 1.8-V Fixed Output 7.5-A |
![]() Data Sheet |
![]()
|
|
||||||||||||
![]() |
![]() TPS75918KTTT |
![]() Texas Instruments |
![]() Low Dropout (LDO) Regulators 1.8-V Fixed Output 7.5-A |
![]() Data Sheet |
![]()
|
|
||||||||||||
(China (Mainland))









