Product Summary
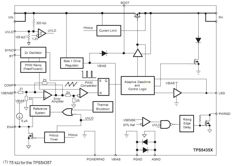
The TPS54357PWP is a medium output current synchronous buck PWM converter with an integrated high side MOSFET and a gate driver for an optional low side external MOSFET. Features include a high performance voltage error amplifier that enables maximum performance under transient conditions. The TPS54357PWP has an under-voltage-lockout circuit to prevent start-up until the input voltage reaches a preset valu. The applications of the TPS54357PWP include Industrial & Commercial Low Power Systems, LCD Monitors and TVs, Computer Peripherals, Point of Load Regulation for High, Performance DSPs, FPGAs, ASICs and Microprocessors.
Parametrics
TPS54357PWP absolute maximum ratings: (1)Input voltage range, VI, VIN: -0.3 V to 21.5 V; VSENSE: -0.3 V to 8.0 V; UVLO: -0.3 V to 8.0 V; SYNC: -0.3 V to 4.0 V; ENA: -0.3 V to 4.0 V; BOOT: VI(PH) + 8.0 V; (2)Output voltage range, VBIAS: -0.3 to 8.5 V; LSG: -0.3 to 8.5 V; SYNC: -0.3 to 4.0 V; VO RT: -0.3 to 4.0 V; PWRGD: -0.3 to 6.0 V; COMP: -0.3 to 4.0 V; PH: -1.5 V to 22 V; (3)Source current, PH: Internally Limited (A); IO LSG (Steady State Current): 10 mA; COMP, VBIAS: 3 mA; (4)SYNC 5 mA; (5)Sink current, IS, LSG (Steady State Current): 100 mA; PH (Steady State Current): 500 mA; COMP: 3 mA; ENA, PWRGD: 10 mA; (6)Voltage differential, AGND to PGND: ±0.3 V; (7)Operating virtual junction temperature range, TJ: -40℃ to +150℃; (8)Storage temperature, Tstg: -65℃ to +150℃; (9)Lead temperature 1,6 mm (1/16 inch) from case for 10 seconds: 260℃.
Features
TPS54357PWP features: (1)100 mΩ, 4.5-A Peak MOSFET Switch for High Efficiency at 3-A Continuous Output Current; (2)Uses External Lowside MOSFET or Diode; (3)Fixed Output Versions-1.2V/1.5V/1.8V/2.5V/3.3V/5.0V; (4)Internally Compensated for Low Parts Count; (5)Synchronizes to External Clock; (6)180° Out of Phase Synchronization; (7)Wide PWM Frequency-Fixed 250 kHz, 500 kHz or Adjustable 250 kHz to 700 kHz; (8)Internal Slow Start; (9)Load Protected by Peak Current Limit and Thermal Shutdown; (10)Adjustable Undervoltage Lockout; (11)16-Pin TSSOP PowerPAD Package.
Diagrams

| Image | Part No | Mfg | Description | ![]() |
Pricing (USD) |
Quantity | ||||||||||||
|---|---|---|---|---|---|---|---|---|---|---|---|---|---|---|---|---|---|---|
![]() |
![]() TPS54357PWP |
![]() Texas Instruments |
![]() DC/DC Switching Regulators 4.5 to 20V Inp 3-A Synch PWM Switch |
![]() Data Sheet |
![]()
|
|
||||||||||||
![]() |
![]() TPS54357PWPG4 |
![]() Texas Instruments |
![]() Switching Converters, Regulators & Controllers 4.5 to 20V Inp 3-A Synch PWM Switch |
![]() Data Sheet |
![]()
|
|
||||||||||||
![]() |
![]() TPS54357PWPRG4 |
![]() Texas Instruments |
![]() Switching Converters, Regulators & Controllers 4.5 to 20V Inp 3-A Synch PWM Switch |
![]() Data Sheet |
![]()
|
|
||||||||||||
![]() |
![]() TPS54357PWPR |
![]() Texas Instruments |
![]() Switching Converters, Regulators & Controllers 4.5 to 20V Inp 3-A Synch PWM Switch |
![]() Data Sheet |
![]()
|
|
||||||||||||
(China (Mainland))









