Product Summary
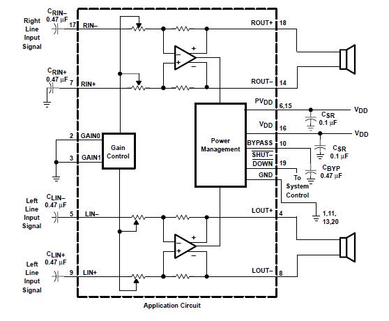
The TPA6017A2PWPR is a stereo audio power amplifier in a 20-pin TSSOP thermally enhanced package capable of delivering 2W of continuous RMS power per channel into 3-Ω loads. Internal gain control minimizes the number of external components needed, simplifying the design, and freeing up board space for other features. Amplifier gain is internally configured and controlled by way of two terminals (GAIN0 and GAIN1). Gain settings of 6 dB, 10 dB, 15.6 dB, and 21.6 dB (inverting) are provided. The applications of the TPA6017A2PWPR include Notebook Computers, PDAs, and Other Portable Audio Devices.
Parametrics
TPA6017A2PWPR absolute maximum ratings: (1)Supply voltage, VDD: 6 V; (2)Input voltage, VI: -0.3 V to VDD +0.3 V; (3)Continuous total power dissipation: internally limited (see Dissipation Rating Table); (4)Operating free-air temperature range, TA: -40℃ to 85℃; (5)Operating junction temperature range, TJ: -40℃ to 150℃; (6)Storage temperature range, Tstg: -65℃ to 150℃; (7)Lead temperature 1,6 mm (1/16 inch) from case for 10 seconds: 260℃.
Features
TPA6017A2PWPR features: (1)Internal Gain Control, Which Eliminates; (2)External Gain-Setting Resistors; (3)2-W/Ch Output Power Into 3-Ω Load From 5-V Supply; (4)Fully Differential Input; (5)Low Supply Current: 6-mA Typical; (6)Depop Circuitry.
Diagrams

| Image | Part No | Mfg | Description | ![]() |
Pricing (USD) |
Quantity | ||||||||||||
|---|---|---|---|---|---|---|---|---|---|---|---|---|---|---|---|---|---|---|
![]() |
![]() TPA6017A2PWPR |
![]() Texas Instruments |
![]() Audio Amplifiers Stereo Cost Eff Class-AB |
![]() Data Sheet |
![]()
|
|
||||||||||||
![]() |
![]() TPA6017A2PWPRG4 |
![]() Texas Instruments |
![]() Audio Amplifiers Stereo Cost Eff Class-AB |
![]() Data Sheet |
![]()
|
|
||||||||||||
(China (Mainland))









