Product Summary
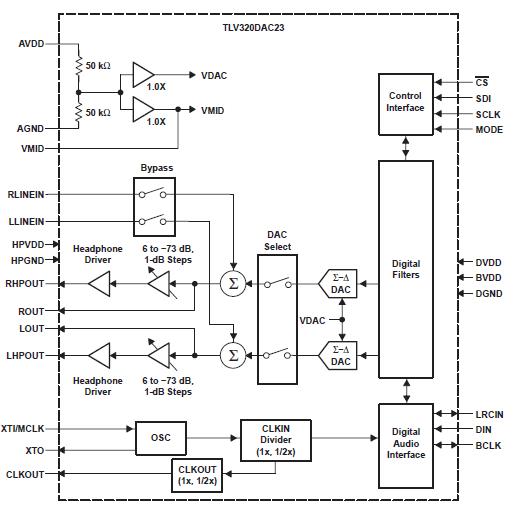
The TLV320DAC23PW is a high performance stereo DAC with highly integrated analog functionality. The DACs within the TLV320DAC23PW are comprised of multibit sigma-delta technology with integrated over-sampling digital interpolation filters. Supported data transfer word lengths are 16, 20, 24, and 32 bits with sample rates from 8 kHz to 96 kHz. The DAC sigma-delta modulator features a second order multibit architecture with up to 100 dBA SNR at audio sample rates up to 96 kHz. This enables high quality digital audio playback capability while consuming less than 19 mW during playback only. The TLV320DAC23PW is the ideal choice for portable digital audio player applications such as MP3 digital audio players.
Parametrics
TLV320DAC23PW absolute maximum ratings: (1)Supply voltage range, AVDD to AGND, DVDD to DGND, BVDD to DGND, HPVDD to HPGND: -0.3 V to + 3.63 V; (2)Analog supply return to digital supply return, AGND to DGND: -0.3 V to + 0 .3 V; (3)Input voltage range, all input signals: Digital: -0.3 V to DVDD + 0.3 V; Analog: -0.3 V to AVDD + 0.3 V; (4)Operating free-air temperature range, TA: -10℃ to 70℃; (5)Storage temperature range, Tstg: -65℃ to 150℃.
Features
TLV320DAC23PW features: (1)High-Performance Stereo DAC, 100-dB SNR multibit sigma-delta ADC (A-weighted at 48 kHz); 1.42 V-3.6 V digital supply: compatible with TI C54x DSP core voltages; 2.7 V-3.6 V analog supply: compatible TI C54x DSP buffer voltages; 8-kHz-96-kHz sampling-frequency support; (2)Software control via TI McBSP-compatible multiprotocol serial port, 2-wire-compatible and SPI-compatible serial port protocols; Glueless interface to TI McBSPs; (3)Audio data input/output via TI McBSP compatible programmable audio interface, I2S-compatible interface; Standard I2S, MSB, or LSB justified data transfers; 16/20/24/32-bit word lengths; Audio master/slave timing capability optimized for TI DSPs (250/272 fs); Industry-standard master/slave support also provided (256/384 fs); Glueless interface to TI McBSPs; (4)Stereo line inputs; (5)Stereo line outputs, Analog stereo mixer for DAC and analog bypass path; (6)Analog volume control with mute; (7)Highly efficient linear headphone amplifier, 30 mW into 32 ?from a 3.3-V analog supply.
Diagrams

| Image | Part No | Mfg | Description | ![]() |
Pricing (USD) |
Quantity | ||||||||||||
|---|---|---|---|---|---|---|---|---|---|---|---|---|---|---|---|---|---|---|
![]() |
![]() TLV320DAC23PW |
![]() Texas Instruments |
![]() Audio D/A Converter ICs Low-Power Portable Aud Converter |
![]() Data Sheet |
![]()
|
|
||||||||||||
![]() |
![]() TLV320DAC23PWG4 |
![]() Texas Instruments |
![]() Audio D/A Converter ICs Low-Power Portable Aud Converter |
![]() Data Sheet |
![]()
|
|
||||||||||||
![]() |
![]() TLV320DAC23PWR |
![]() Texas Instruments |
![]() Audio D/A Converter ICs Low-Power Portable Aud Converter |
![]() Data Sheet |
![]()
|
|
||||||||||||
![]() |
![]() TLV320DAC23PWRG4 |
![]() Texas Instruments |
![]() Audio D/A Converter ICs Low-Power Portable Aud Converter |
![]() Data Sheet |
![]()
|
|
||||||||||||
(China (Mainland))









