Product Summary
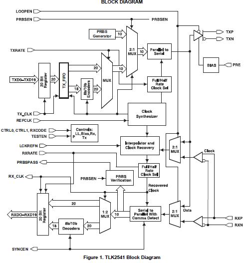
The TLK2541PFP is a multigigabit transceiver, intended for use in high-speed bidirectional point-to-point data transmission systems. The TLK2541PFP supports an effective serial interface speed of 1 Gbps to 1.3 Gbps or 2 to 2.6 Gbps, providing over 2 Gbps of data bandwidth. The primary application of this chip is to provide high-speed I/O data channels for point-to-point baseband data transmission over controlled impedance media of approximately 50Ω. The transmission media can be printed-circuit board, copper cables, or fiber-optic cable. The applications of the TLK2541PFP include Next Generation EPON OLT Systems, Ideal for use with EPON OLT MAC Solutions such as TK3723 from Teknovus, Gigabit Ethernet and Fibre Channel Links.
Parametrics
TLK2541PFP absolute maximum ratings: (1)VDD, Supply voltage(2): -0.3 to 3 V; (2)Voltage range at TXD[0:19], ENABLE, TX_CLK, LOOPEN, PRBSEN, PRE, CTRL0, CTRL1, TXRATE, RXRATE, REFCLK, LCKREFN, TESTEN, RXCODE: -0.3 to 4 V; (3)Voltage range at any other terminal except above: -0.3 to VDD+ 0.3 V; (4)PD, Package power dissipation: See Dissipation Rating Table; (5)Tstg, Storage temperature: -65 to 150℃; (6)Electrostatic discharge, HBM: 2 kV; CDM 1.5 kV; (7)T Characterized free-air operating A temperature range, PFP: -40 to 85℃.
Features
TLK2541PFP features: (1)1 to 2.6 Gigabits Per Second (Gbps) Serializer/Deserializer; (2)Independent Transmit/Receive Channels for Asynchronous Data Rate Operation; (3)Fast Relock at 1.25 Gbps and 2.5 Gbps for EPON OLT Applications; (4)Hot-Plug Protection; (5)High-Performance 80-Pin TQFP Package (PFP); (6)2.5-V Power Supply for Low Power Operation; (7)Programmable Preemphasis Levels on Serial Output; (8)Interfaces to Backplane, Copper Cables, or Optical Converters; (9)On-Chip 8-bit/10-bit Encoding/Decoding; (10)On-Chip PLL Provides Clock Synthesis From Low-Speed Reference; (11)Receiver Differential Input Thresholds 200 mV Minimum; (12)3 V Tolerance on Parallel Data Input Signals; (13)Selectable 10 or 20 bit Parallel TTL Compatible Data Interface; (14)Industrial Temperature Range -40℃ to 85℃; (15)Integrated 50-Ω Termination Resistors on RX; (16)Transmit FIFO Decouples Transmit Clock From Reference Clock.
Diagrams

| Image | Part No | Mfg | Description | ![]() |
Pricing (USD) |
Quantity | ||||||||||||
|---|---|---|---|---|---|---|---|---|---|---|---|---|---|---|---|---|---|---|
![]() |
![]() TLK2541PFP |
![]() Texas Instruments |
![]() Ethernet ICs 1-2.6Gbps Serdes for EPON OLT |
![]() Data Sheet |
![]()
|
|
||||||||||||
![]() |
![]() TLK2541PFPG4 |
![]() Texas Instruments |
![]() Ethernet ICs 1-2.6Gbps Serdes for EPON OLT |
![]() Data Sheet |
![]()
|
|
||||||||||||
![]() |
![]() TLK2541PFPRG4 |
![]() Texas Instruments |
![]() Ethernet ICs 1-2.6Gbps Serdes for EPON OLT |
![]() Data Sheet |
![]()
|
|
||||||||||||
![]() |
![]() TLK2541PFPR |
![]() Texas Instruments |
![]() Ethernet ICs 1-2.6Gbps Serdes for EPON OLT |
![]() Data Sheet |
![]()
|
|
||||||||||||
(China (Mainland))









