Product Summary
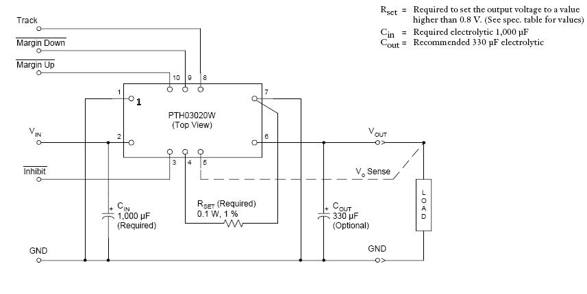
The PTH03020WAH is a non-isolated power module offers OEM designers a combination of high performance, small footprint, and industry leading features. As part of a new class of power modules these products provide designers with the flexibility to power the most complex multi-processor digital systems using off-the-shelf catalog parts. The PTH03020WAH employs double-sided surface mount construction and provides high-performance step-down power conversion for up to 22 A of output current from a 3.3V input bus voltage. The output voltage of the PTH03020WAH can be set to any value over the range, 0.8 V to 2.5 V, using a single resistor.
Parametrics
PTH03020WAH absolute maximum ratings: (1)Track Input Voltage Vtrack: -0.3 to Vin + 0.3 V; (2)Operating Temperature Range Ta Over Vin Range: -40 to 85℃; (3)Solder Reflow Temperature Treflow Surface temperature of module body or pins: 235℃; (4)Storage Temperature Ts: -40 to 125℃; (5)Mechanical Shock: 500G’s; (6)Weight: 5 grams.
Features
PTH03020WAH features: (1)Up to 22-A Output Current; (2)3.3-V Input Voltage; (3)Wide-Output Voltage Adjust (0.8 V to 2.5 V); (4)Efficiencies up to 93 %; (5)120 W/in Power Density; (6)On/Off Inhibit; (7)Output Voltage Sense; (8)Pre-Bias Startup; (9)Margin Up/Down Controls; (10)Under-Voltage Lockout; (11)Auto-Track Sequencing; (12)Output Over-Current Protection (Non-Latching, Auto-Reset); (13)Over-Temperature Protection; (14)Operating Temp: -40 to +85℃; (15)IPC Lead Free 2; (16)Safety Agency Approvals: UL 1950, CSA 22.2 950, EN60950; (17)VDE (Pending); (18)Point-of-load Alliance (POLA) Compatible.
Diagrams

| Image | Part No | Mfg | Description | ![]() |
Pricing (USD) |
Quantity | ||||||||||||
|---|---|---|---|---|---|---|---|---|---|---|---|---|---|---|---|---|---|---|
![]() |
![]() PTH03020WAH |
![]() Texas Instruments |
![]() DC/DC Converters 22A 3.3V-In Wide-Out Adj Plug-in Pwr Mdl |
![]() Data Sheet |
![]()
|
|
||||||||||||
| Image | Part No | Mfg | Description | ![]() |
Pricing (USD) |
Quantity | ||||||||||||
![]() |
![]() PTH03000WAD |
![]() Texas Instruments |
![]() DC/DC Converters 6A 3.3V-In Wide-Out Adj Plug-in Pwr Mdl |
![]() Data Sheet |
![]()
|
|
||||||||||||
![]() |
![]() PTH03000WAH |
![]() Texas Instruments |
![]() DC/DC Converters 6A 3.3V-In Wide-Out Adj Plug-in Pwr Mdl |
![]() Data Sheet |
![]()
|
|
||||||||||||
![]() |
![]() PTH03000WAS |
![]() Texas Instruments |
![]() DC/DC Converters 6A 3.3V-In Wide-Out Adj Plug-in Pwr Mdl |
![]() Data Sheet |
![]()
|
|
||||||||||||
![]() PTH03000WAST |
![]() Texas Instruments |
![]() DC/DC Converters 6A 3.3V-In Wide-Out Adj Plug-in Pwr Mdl |
![]() Data Sheet |
![]()
|
|
|||||||||||||
![]() |
![]() PTH03000WAZ |
![]() Texas Instruments |
![]() DC/DC Converters 6A 3.3V-In Wide-Out Adj Plug-in Pwr Mdl |
![]() Data Sheet |
![]()
|
|
||||||||||||
![]() PTH03000WAZT |
![]() Texas Instruments |
![]() DC/DC Converters 6A 3.3V-In Wide-Out Adj Plug-in Pwr Mdl |
![]() Data Sheet |
![]()
|
|
|||||||||||||
(China (Mainland))











