Product Summary
The LT3464ETS8#TRPBF is a micropower step-up DC/DC converter with integrated Schottky diode and output disconnect packaged in an 8-lead low profile (1mm) ThinSOTTM. The small package size, high level of integration, and the use of tiny SMT components yield a solution size of less than 40mm2. It has a typical current limit of 115mA as well as fast switching speed to allow the use of a chip inductor and small ceramic capacitors. The applications of the LT3464ETS8#TRPBF include: (1)LCD Bias; (2)Handheld Computers; (3)Battery Backup; (4)Digital Cameras; (5)Cellular Phones.
Parametrics
LT3464ETS8#TRPBF absolute maxing ratings: (1)VIN, SHDN, CTRL Voltage: 10V; (2)OUT, CAP Voltage: 36V; (3)SW Voltage: 36V; (4)FB Voltage: 6V; (5)Maximum Junction Temperature: 125℃; (6)Operating Temperature Range: -40℃ to 85℃; (7)Storage Temperature Range: -65℃ to 150℃; (8)Lead Temperature (Soldering, 10 sec): 300℃.
Features
LT3464ETS8#TRPBF features: (1)Tiny Solution Size; (2)Low Quiescent Current: 25μA in Active Mode; 0.5μA in Shutdown Mode; (3)Integrated Schottky Diode; (4)Integrated PNP Output Disconnect with Short-Circuit Protection; (5)Internal Reference Override Pin; (6)16V at 8mA from 3.6V Input; (7)12V at 20mA from 5V Input; (8)Low VCE(SAT) Switch: 190mV at 80mA; (9)Input Range: 2.3V to 10V; (10)High Output Voltage: Up to 34V; (11)Low Profile (1mm) ThinSOT Package.
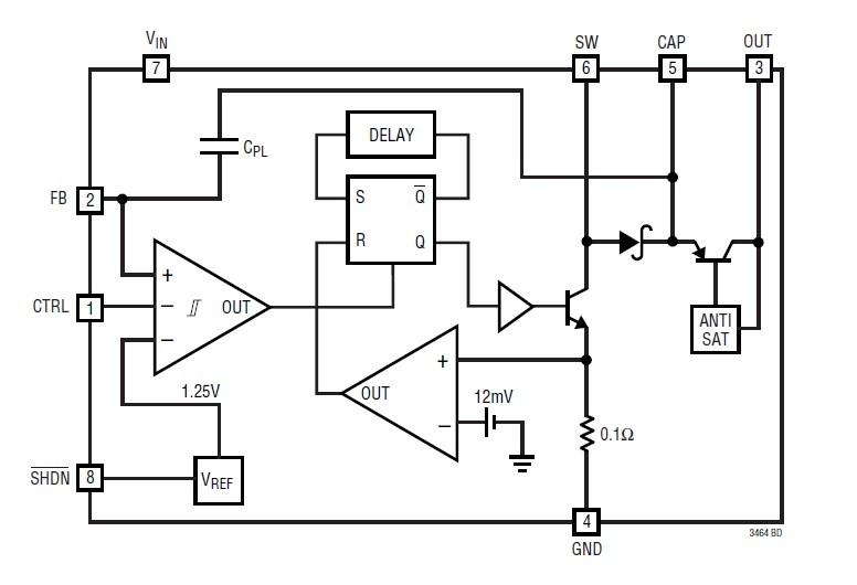
Diagrams

| Image | Part No | Mfg | Description | ![]() |
Pricing (USD) |
Quantity | ||||||
|---|---|---|---|---|---|---|---|---|---|---|---|---|
![]() |
![]() LT3464ETS8#TRPBF |
![]() |
![]() IC REG BOOST ADJ 115MA TSOT23-8 |
![]() Data Sheet |
![]()
|
|
||||||
| Image | Part No | Mfg | Description | ![]() |
Pricing (USD) |
Quantity | ||||||
![]() |
![]() LT3420 |
![]() Other |
![]() |
![]() Data Sheet |
![]() Negotiable |
|
||||||
![]() |
![]() LT3420-1 |
![]() Other |
![]() |
![]() Data Sheet |
![]() Negotiable |
|
||||||
![]() |
![]() LT3420EDD#PBF |
![]() |
![]() IC PHOTOFLASH CAP CHARGER 10-DFN |
![]() Data Sheet |
![]()
|
|
||||||
![]() |
![]() LT3420EDD#TRPBF |
![]() |
![]() IC PHOTOFLASH CAP CHARGER 10-DFN |
![]() Data Sheet |
![]() Negotiable |
|
||||||
![]() |
![]() LT3420EDD-1#PBF |
![]() |
![]() IC PHOTOFLASH CAP CHARGER 10-DFN |
![]() Data Sheet |
![]()
|
|
||||||
![]() |
![]() LT3420EDD-1#TRPBF |
![]() |
![]() IC PHOTOFLASH CAP CHARGER 10-DFN |
![]() Data Sheet |
![]()
|
|
||||||
(China (Mainland))











